Ключевые правила прокладки электропроводки
Перед тем, как сделать проводку своими руками рекомендуется детально изучить Правила устройств электроустановок (ПУЭ).
Прокладку проводки следует выполнять, в соответствии с такими требованиями:
- необходимо обеспечить быстрый доступ к приборам учета, распределительным коробкам, розеточным группам и выключателям;
- при открытии двери не должен закрываться доступ к составляющим схемы;
- количество розеток определяется исходя из индивидуальных потребностей;
- нельзя монтировать выключатели и розетки слишком низко;
- подводка кабеля всегда выполняется сверху;
- розетки монтируют в 50-80 см от пола. Нельзя монтировать розетки рядом с радиаторами отопления и трубами;
- прокладка кабелей выполняется только под прямым углом, без диагональных и прочих изгибов;
- провода не должны находиться рядом с карнизом во избежание повреждения при его монтаже;
- нельзя допускать соприкосновения проводки с металлическими конструкциями;
- кабели разводятся в специальных коробах или гофрах.
Электропроводка в частном доме
Монтаж электрического кабеля в частном доме потребует особых мер безопасности, в особенности, если дом деревянный. Проводка в таком жилище производится с учетом таких требований:
- Используются самозатухающие провода и кабеля с отличной изоляцией.
- Коробки распределительные и установочные должны быть металлическими.
- Все соединения герметизируются.
- Открытая проводка не должна соприкасаться со стенами и потолками. Её можно монтировать, используя фарфоровые изоляторы.
- Скрытая проводка проводится по металлическим (медным) трубам, коробам из стали в обязательном порядке c заземлением. При использовании пластиковых гофр и коробов их монтируют в штукатурку. Такой вид монтажа безопаснее и выглядит более эстетично.
Дополнительный шаг для повышения безопасности деревянного жилища – установка УЗО (дифференциального реле), реагирующих на утечку тока и короткое замыкание отключением автомата.
Блиц-советы
- При покупке розеток и выключателей проверьте наличие документов к товару;
- Нельзя экономить на мелких материалах, таких, как розетки, выключатели и др.
- Внимательно рассчитывайте потребление электроэнергии всеми приборами, находящимися в квартире;
- Определить, сколько можно сделать розеток, следует с помощью соотношения 1 элемент на четыре погонных метра стены;
- Для питания мощных потребителей обычно используются провода сечением 6,0 мм2. Например, для электроплиты.
- Хорошим вариантом будет установка автоматических выключателей на каждую линию проводки;
- В санузлах монтаж розеток запрещен! Исключение: элементы подключаются через специальный разделительный трансформатор;
- При наличии нескольких параллельных проводов, стоит разместить их на расстоянии – не менее 3 – 5 мм;
- Заземляющие провода в месте ввода необходимо соединить сваркой;
- При монтаже электропроводки самостоятельно, следует правильно рассчитать свои силы (возможно потребуется воспользоваться услугами электрика).
Прокладка проводки и требований к ней
Первый и очень важный момент, о котором вы должны знать перед началом электромонтажных работ — в панельных домах (хрущевках) чаще всего нельзя штробить стены согласно Постановлению Правительства Москвы от 8 февраля 2005 г. N 73-ПП «О порядке переустройства помещений в жилых домах на территории города Москвы».» Также согласно Постановлению правительства № 508 (Пункты 11.3 и 11.11 Приложения №1) запрещено штробить несущие стены.
В этом случае рационально будет проводить проводку по имеющимся каналам, полу или под потолком (если планируется натяжной либо подвесной потолок). Первый и последний вариант более предпочтительный. Если электропроводка в квартире меняется и планируется обшить стены гипоскартоном, отличным решением будет прокладки проводки за гипсокартоном.
Важно! Штробить потолок в квартире категорически запрещено! Единственный вариант при котором можно делать штробы на потолке — это в первую очередь нанесение на потолок дополнительного слоя штукатурки, в котором будет спрятан кабель. Этот слой уже можно аккуратно проштробить, не задев монолит
Т.е. самый простой вариант — провести линии от щитка к розеткам и выключателям по потолку, каналам либо полу, а там уже сделать вертикальные штробы и так называемые колодцы для установки подрозетников.
Еще один важный момент, на который вы должны обратить внимание, если решили провести проводку в квартире своими руками — шумные работы разрешены с 9 утра до 7 вечера (кроме воскресных дней) при этом с 13 до 15 должен быть предусмотрен час тишины! Штробление относится к шумным работам и может не только вызвать гнев соседей, но и стать причиной наложения штрафа (от 1 до 5 тыс. рублей для физических лиц)
Возвратимся непосредственно к прокладке квартирной электропроводки. Как мы уже говорили ранее, длину проводников необходимо покупать с запасом. Этот запас пойдет на их соединение между собой (с каждой стороны наружная оболочка кабеля снимается на 5-10 см) и на подсоединение розеток, выключателей, светильников (запас длины от 10 до 15 см).
О том, как грамотно провести электропроводку в квартире, не нарушая правил, рассказывается на видео:
Вводный автовыключатель, его подключение, монтаж распределительного щитка и электросчётчика
Установка вводного автовыключателя, как правило, производится после счётчика. Затем в распределительный щиток устанавливают устройство защитного отключения и вводной автомат. Далее необходимо заземлить щиток и сделать монтаж, полагаясь на схему.
Схема устройства автоматического выключателя
Выбор вводного кабеля осуществляется из предельной мощности всего имеющегося электрического оборудования. Функция вводного автоматического выключателя заключается в резервировании групповых автоматов и обесточивания дома при неисправностях в электропроводке.
Проводка в доме зависит также и от фазы сети. Для этого используют одно-, двух- или трёхполюсные автоматические выключатели. То же самое и с электросчётчиками. Они бывают двух видов: одно- и трёхфазные. В свою очередь, трёхфазные счётчики делятся на четыре типа включения: прямое, косвенное и полукосвенное.
Также существует счётчик учёта реактивной энергии. Изначальная схема должна содержать эту информацию. Счётчик электроэнергии устанавливается в специальный щиток. В частном доме он обычно располагается на высоте 1,5-1,7м для более удобного доступа.
Классификация автоматических выключателей
Желательно определить дату изготовления счётчика, которая не должна быть старше одного или двух лет (для одно- или трёхфазного счётчика соответственно). Также рекомендуется иметь расцепитель, помещённый в специальный опломбированный корпус. Такой электромонтаж даст возможность провести полное отключение оборудования от сети.
Процесс монтажа в бане или сауне
После проведения кабеля процесс монтажа электропроводки в бане или сауне можно условно поделить на несколько этапов:
- Монтаж электрического щитка;
- Разводка проводки в бане от щитка;
- Установка осветительных приборов и их подключение к проводке;
- Установка розеток и их подключение к проводке;
- Установка выключателей и их подключение к проводке.
Этап 1: установка электрического щитка
Вся энергетическая система банного сооружения будет запитываться именно от этого устройства – электрощитка.
В процессе его установки нужно соблюдать некоторые требования и правила, в том числе о месторасположении:
- Необходимо обеспечить беспрепятственный доступ к электрическому щитку;
- Ни при каких обстоятельствах не размещать щиток в парной или других помещениях с высокой опасностью возгорания;
- Помещение, в котором будет располагаться щиток, должно хорошо проветриваться и освещаться.
В большинстве случаев щиток располагают в комнате отдыха, поскольку это наиболее безопасное помещение во всем банном строении. Минимальное расстояние между полом и верхней частью щитка – 1,5 м.
Лучше всего выводить кабеля от щитка через гофротрубу.
Важно! В обязательном порядке рядом со щитком должна быть размещена схема электрической проводки банного строения.
Этап 2: разводка
Для того, чтобы приступить непосредственно к внутренней разводке, должна быть готова схема электропроводки. Здесь также определяется, каким образом провода будут прокладываться.
- Открытый способ более практичен, поскольку при ремонте или замене кабелей не придется портить стены, так как проводка очень легко и просто просматривается.
- Скрытый способ практичен с эстетической точки зрения, ведь в этом случае провода не бросаются в глаза и не портят общую картину интерьера. Однако при возникновении необходимости ремонта придется вскрывать стены и потолки, а это довольно дорого и долго.
На данном этапе обустройство проводки производится по всем банным комнатам. Лучше всего остановиться на открытом способе прокладки проводов, но в этом случае их следует поместить в гофру из негорючих материалов.
Для того, чтобы подвести провода к розеткам, необходимо сделать U-образное колено и завести жилы снизу.
После проведения линии в каждой из банных комнат, а также присоединения ее к светильникам и электрическим приборам, нужно подключиться к автоматическому выключателю.
Если вы решили сделать разводку электрики в бане своими руками, то следуйте следующим рекомендациям:
Исходящая от щитка разводка должна быть цельной;
Для бани из сруба или древесины лучше всего использовать открытый способ проводки, однако ни в коем случае не следует помещать провод в ПВХ трубу;
Для бани из кирпича можно сделать скрытую проводку, спрятав провода за слоем штукатурки;
Не рекомендуется размещать проводку в заметных местах, например напротив дверей или вблизи труб из металла и батарей;
Важно отметить, что перекручивания проводов, а также перегибов не должно быть. Провода располагаются либо строго вертикально, либо строго горизонтально;
Из-за повышенной влажности нельзя располагать розетки и выключатели в парилке, поскольку со временем конденсат скапливается внутри электроприборов, а это неизбежно приводит к замыканию;
Ни в коем случае нельзя размещать провода около печи или над ней;
Нельзя помещать провода в оболочки из металла или трубы.
Этап 3: подключение светильников
Необходимо внимательно отнестись к выбору светильников. Класс их защиты должен быть не менее IP44, а мощность не превышать 70-75 Вт.
Плафоны обычно используются из плотного закаленного стекла, а сам корпус – из керамики.
Корпус светильника подключается к защитной жиле провода, поэтому, если он будет из пластика, то не избежать деформации.
Размещать светильники рекомендуется на стенах, поскольку размещение на потолке не самое удачное, ведь именно там скапливается горячий воздух.
Внимание! Для парной обычно используется минимальное напряжение в 12(В), в связи с этим возникает необходимость в понижающих трансформаторах. В парилке их размещать недопустимо.
Этап 4: подключение розеток
Ни в коем случае нельзя размещать розетки в парной.
Лучше всего отвести им отдельную зону в наиболее безопасном помещении, таком, как комната отдыха или тамбур.
Уровень защиты розеток в бане должен быть не меньше IP44, наличие защитных крышек на них является преимуществом.
Минимальная высота, на которой могут быть размещены розетки – 90 см.
Подводка силового кабеля к бане
Электропроводку в баню лучше всего подводить от центрального распредщита по выделенной линии электропередачи. Прокладка силового кабеля осуществляется одним из двух способов: в земле или по воздуху.
Кабель в земле
Данный вариант считается самым надежным, хотя и подходит далеко не для всех случаев. Под землей прокладывается так называемый «бронированный кабель», который представляет собой четырехжильный ВБбШв с 10-миллиметровым сечением. Несмотря на дороговизну кабеля, затраты оправдывают себя, поскольку изделие отличается высокой надежностью и прочностью за счет использования металлической оплетки, находящейся между оболочками из пластика. Благодаря таким характеристикам, кабель надежно защищен от механических повреждений, возникающих, в том числе, в результате посягательств грызунов. К тому же целостность кабеля не способна нарушить усадка земли.

Нежелательно для прокладки кабеля использовать металлические трубы, которые не только разрушаются под воздействием ржавления, но и способствуют разрушению кабеля, поскольку в них собирается конденсат. Трубы из металла можно применять лишь на участках прилегания кабеля к стене или столбу.
Ниже представлена инструкция по проведению работ:
- Копаем траншею глубиной не меньше 70 сантиметров. Дно засыпаем 10-сантиметровым слоем песка. Укладываем кабель. Сверху набрасываем еще 10 сантиметров песка.
- В здание проводим кабель через втулку, которую размещаем в заранее просверленном отверстии в стене. Втулка защитит провод во время усадки стены.
- Удаляем с кабеля «броню» перед вводом в электрощит. Далее подключаем жилы к автомату, создавая заземление и защиту от молнии.
Прокладка по воздуху
Монтаж проводки в баню можно осуществить и менее затратным способом — по воздуху. При этом следует учитывать следующие обстоятельства:
- Если баня находится дальше, чем в 25 метрах, понадобятся опоры для линии электропередачи. Кабель прокладывается при помощи растяжки или на фарфоровых изоляторах.
- Кабель должен находиться на заданной правилами высоте. К примеру, проезжая часть должна располагаться, по крайней мере, в 6 метрах под проводами, а пешеходная дорожка — в 3,5 метрах. К бане провод прикрепляется на высоте не менее чем 2 метра 75 сантиметров над уровнем земли.
- Рекомендуется использовать СИП (самонесущий изолированный провод). Эксплуатационный срок этого изделия составляет четверть века. Кабели СИП покрыты атмосферостойким полиэтиленом, а также оснащены стойкими к механическим воздействиям несущими элементами. Сечение провода должно составлять не менее 16 квадратных миллиметров при пропускной возможности в 63 А. При однофазном подключении показатель мощности составляет 14 кВт, при трехфазном — 42 кВт. Основной минус СИП заключается в сложности с вводом в защитный автомат по причине недостаточной эластичности проводов (они с трудом гнутся).
- СИП вводится в банное помещение через металлическую втулку. При этом кабель направляется не непосредственно в парилку, а в сухое помещение (в парилке алюминиевые провода размещать нельзя). В парилку же направляются провода других марок — NYM, ВВГ или НГ. Оптимальным выбором будут ВВГнг-LS 3х1,5 (для освещения) или ВВГнг-LS 3х2,5 (для розеток). Изоляционный слой ВВГ не горит, а тлеет в случае аварийной ситуации. В качестве переходников рекомендуется применять соединители типа «алюминий-медь». СИП фиксируется анкерными зажимами (натяжителями).
Определение силы тока
Планируя электропроводку, надо прежде всего рассчитать силу тока в сети. Если станет известен показатель нагрузки, без проблем получится выбрать автомат и кабель нужного сечения.
Нагрузка считается по формуле:
I ст = суммарная мощность бытовых приборов (Вт): на сетевое напряжение (В).
Пример: На кухне есть 8 ламп, по 60 Вт каждая. Плюс электрический чайник, потребляющий 1600 Вт, и духовка, расходующая 1200 Вт. Холодильник «берет» еще 350 Вт. Напряжение в сети стандартное — 220 В.
Посчитаем электропотребление в помещении: ((8*60) +1600+350+1200)/220=16,5 А.
Важно: стандартное потребление для любого дома не должно выходить за показатель в 25 Ампер
Какой способ прокладки электричества выбрать
Кабели в коттедже можно укладывать наружным или скрытым методом.
Открытая
Такой способ применяют в деревянных зданиях или при оформлении интерьеров в ретростиле. Проект предусматривает укладку кабелей в коробах или фиксацию керамическими изоляторами.
В последнем случае применяют специальные виды проводов. Потребуются накладные розетки и выключатели. При открытой укладке на схеме отображают места монтажа изоляторов.

Скрытая
В домах, построенных из современных материалов, проводку прячут в стенах. Скрытый метод — сложный в исполнении, поскольку требует штробления. В подготовленные каналы укладывают кабели.
После этого провода фиксируют быстро затвердевающим раствором. Розетки и выключатели должны быть врезными. Проектом предусматривается встраивание подрозетников.

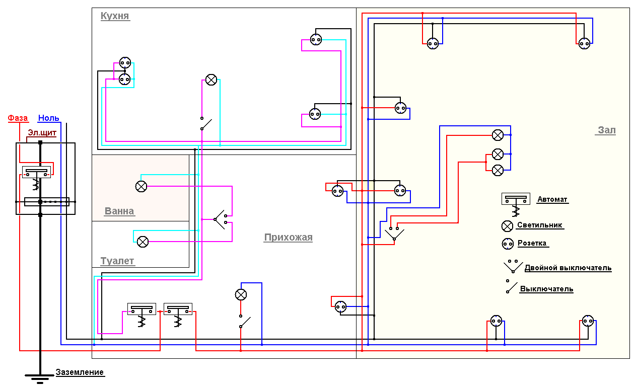
Составление схемы
Схему электропроводки в квартире несложно сделать своими руками. Для этого рекомендуется использовать ксерокопию плана жилья, на котором можно удобно отмечать места установки розеток, выключателей, светильников и других составляющих элементов. О том, как составить схему проводки перед ремонтом, мы рассказали подробно в статье: https://samelectrik.ru/kak-sostavit-sxemu-elektroprovodki-pered-remontom.html. Основные моменты изложим ниже.

Начальная точка схемы – место размещения распределительного щитка в квартире. Обычно этим местом является коридор, рядом с входной дверью, на высоте примерно 1,5 метра от пола.
При составлении схемы рекомендуем Вам учитывать следующие советы, нормы и правила:
- В квартирах запрещено штробить несущие стены, а также делать горизонтальные и вертикальные штробы. Об этом мы подробно расскажем ниже.
- Трасса квартирной электропроводки должна проходить строго вертикально и горизонтально по стенам. Такое требование обеспечивает меньшую вероятность повреждения. К примеру, по расположению розетки вы сможете узнать, где именно проходит кабель, чтобы случайно не вбить в него гвоздь, когда вешаете картину. В идеале рекомендуется перед забиванием гвоздя найти провод в стене с помощью специального прибора. Учтите, что в хрущевках и других панельных строениях кабель прокладываются в каналах в плитах. Из-за требований к жесткости которых, каналы могут проходить по диагонали.
- Поворот трассы должен осуществляться только под прямым углом.
- Лучше всего прокладывать линию в верхней части стены, на расстоянии 20 см от потолка (такая высота обеспечит минимальную вероятность механического повреждения и при этом не отобразится на удобстве ремонта). Также можно провести проводку по полу, а не потолку, используя специальный электротехнический плинтус.
- Выключатели в квартире должны располагаться при входе в комнату, со стороны дверной ручки. Высота размещения выключателей не нормируется по ГОСТу и СНиПу, но, как правило, составляет либо 80 см либо 150 см. По евростандарту лучше устанавливать выключатели пониже, к тому же детям будет удобнее включать свет при необходимости.
- Розетки крепятся внизу (20-30 см от пола), но по необходимости могут размещаться на любой высоте (к примеру, на кухне над столешницей). Рекомендуется на 10 кв. метров помещения устанавливать минимум одну розетку, и не меньше 1 розетки на комнату. В кухне количество изделий должно соответствовать количеству бытовой техники, рекомендуется не меньше 4 штук. Это прописано в СП31-110-2003 «Проектирование и монтаж электроустановок жилых и общественных зданий» пункт 14.27. Расстояние от места крепления до двери и окна не должно быть меньше, чем 10 см.
- В каждой комнате должна быть обязательно распределительная коробка.
- Перед тем, как составлять проект электропроводки в квартире, тщательно спланируйте местонахождение бытовой техники и мебели. Случается так, что после электромонтажных работ изделия могут закрываться мебелью, либо шнуры от бытовой техники не достают до источника питания.
- В ванной комнате должно быть минимум 2 розетки (одна для подключения стиральной машинки, вторая для фена). Но прочтите в статье «розетки в ванной комнате» о правильном их расположении. Если кратко, то розетки должны иметь защитные шторки или находится в зоне с наименьшей вероятностью попадания брызг.
Наверняка вам будут полезными эти статьи:
- схема электропроводки в трехкомнатной квартире;
- схема электропроводки в однокомнатной квартире.
Ввод электролинии в дом
В России и некоторых других странах (в отличие, например, от Европы, где провода спрятаны в грунте) электроэнергия попадает к потребителям через надземные линии электропередач – до конечной опоры.
Далее она передается пользователям тремя способами:
- по самонесущему изолированному проводу (СИП);
- под землей;
- по тросу (применяется крайне редко).
Первый вариант – наиболее востребованный.
На придомовой территории рекомендуется установить деревянный или бетонный столб с металлическим щитком для электровыключателя на ввод. Это оптимальный вариант, чтобы отключить подачу электроэнергии на время ремонта или замены сетей
Вместе с автоматом монтируют и приборы учета электроэнергии. Специальные щиты (ЩУЭ) предназначены именно для этого. По правилам, ЩУЭ можно монтировать ящик на фасаде дома, и внутри здания, тогда схема проводки немного изменится.

От центральной магистрали электроснабжения к опоре на частной территории или прямо к дому протягивают СИП (с сечением не менее 16 мм), который крепят анкерами или зажимами. Высота от земли до натянутого провода 2,75 м и более
Для изоляции провода, идущего вдоль деревянной поверхности, используют несгораемые короба или гофру для электропроводки. Переход через стены и перекрытия осуществляют в защитных гильзах из металла, пластиковые аналоги недопустимы.
Но полимерную прокладку рекомендуется использовать на перегибах, чтобы защитить кабель от износа. Пластиковые материалы обрабатывают противопожарными растворами с антипиренами (например, специальной краской).
Внутрь дома СИП не заводят. По нормам, внутри и поверх сгораемых конструкций можно укладывать исключительно медные провода, следовательно, алюминиевые аналоги также придется исключить.
Чтобы выбрать кабель для проводки в деревянном доме, нужно обратить внимание и на тип изоляции. Лучшими вариантами для деревянного дома признаны ВВГнг и NYM

Переход от СИП к внутридомовому проводу по нормам должен осуществляться с наружной стороны здания – под крышей, на фасаде или внутри металлического щита
Если щит учета закреплен на фасаде, например, по требованию обслуживающей компании, то СИП подключают внутри него на автомат, а дальше, до ГРЩ – распределительного внутридомового щита – тянут ВВГнг.
Что учесть при прокладке кабеля под землей:
Стоит упомянуть, что подземный способ ввода электрического кабеля в здание дороже и сложнее, чем с помощью СИП.
Проводка своими руками
Современные тенденции строительства предусматривают скрытую проводку. Она может быть уложена в специально сделанные в стенах канавки — штробы. После укладки и закрепления кабелей их замазывают шпаклевкой, сравнивая с поверхностью остальной стены. Если возведенные стены будут потом облицовываться листовыми материалами — гипсокартоном, ГВЛ и т.п., то штробы не нужны. Кабели укладываются в зазор между стеной и отделкой, но в этом случае — только в гофрированных рукавах. Оболочка с проложенными кабелями крепится хомутами к элементам конструкции.
Как должна прокладываться внутренняя электропроводка. В частном доме при устройстве своими руками необходимо соблюдать все правила
При прокладке нужно помнить, что внутренняя электропроводка частного дома делается по всем правилам и рекомендациям. Только так можно гарантировать безопасность. Основные правила такие:
- прокладка проводки только вертикально и горизонтально, никаких скругленных углов или скошенных трасс;
- все места соединений должны быть сделаны в монтажных распределительных коробках;
- горизонтальные переходы должны быть на высоте не менее 2,5 метров, от них вниз опускается кабель к розетке или к выключателю.
Подробный план прохождения трассы, подобный тому, что на фото выше, необходимо сохранить. Он пригодится во время ремонта или модернизации проводки. С ним нужно будет сверятся, если где-то вблизи нужно будет штробить или делать дырку, забивать гвоздь. Основная задача — не попасть в кабель.
Способы соединения проводов
Большой процент проблем с электропроводкой происходит от плохого соединения проводов. Их можно сделать несколькими способами:
- Скрутка. Соединятся таким способом могут только однородные металлы, или не вступающие в химическую реакцию. Скручивать медь и алюминий нельзя категорически. В остальных случаях длинна оголенных проводников должна быть не меньше 40 мм. Два провода между собой соединяются, как можно плотнее, витки укладываются один возле другого. Сверху соединение заматывается изолентой и/или упаковывается термоусадочной трубкой. Если хотите чтобы контакт был 100%, а потери минимальными, не поленитесь скрутку пропаять. Вообще, по современным нормам этот вид соединения проводов считается ненадежным. Правила монтажа электропроводки в частном оме запрещают делать скрутки в стенах (замуровывать их)
- Соединение через клеммную коробку с винтовыми зажимами. В корпусе из термостойкого пластика запаяны металлические клеммы, которые затягиваются при помощи винтов. Очищенный от изоляции проводник вставляется в гнездо, закрепляется винтом, при помощи отвертки. Этот вид соединения — наиболее надежный. Соединение электропроводки при помощи клеммных коробок — это быстро, удобно, надежно, безопасно
- Соединительные колодки с пружинами. В этих устройствах контакт обеспечивается пружиной. В гнездо вставляется оголенные проводник, которых зажимает пружина.
И все равно, наиболее надежные методы соединения — сварка и пайка. Если есть возможность сделать соединение таким, можно считать, что проблем у вас не будет. Во всяком случае с соединениями.
Монтаж электропроводки в доме своими руками требует тщательного выполнения всех требований. Это — гарантия вашей приватной безопасности и безопасности вашей частной собственности.
После того, как провода от автомата до точки подключения розетки или выключателя проложены, их проверяют на целостность тестером — прозванивают жилы между собой, проверяя целостность проводников, и каждую по отдельности на землю — проверяя не повреждена где-нибудь изоляция. Если кабель не поврежден, приступают к монтажу розетки или выключателя. Подключив, все еще раз проверяют тестером. Потом их можно заводить на соответствующий автомат. Причем автомат желательно сразу подписать: проще будет ориентироваться.
Закончив электроразводку по всему дому, проверив все самостоятельно, вызывают специалистов электролаборатории. Они проверяют состояние проводников и изоляции, замеряют заземление и ноль, по результатам дают вам акт (протокол) испытаний. Без него вам не дадут разрешение на ввод в эксплуатацию.
Штробим стены
После того, как с этапом планирования покончено, кабели, розетки и прочие элементы приобретены остается начать прокладывать по кухне провода. Это несложно и выполнить самостоятельно вполне по силам, главное, чтобы для проделывания штроб у вас нашелся подходящий перфоратор. В классической кухне провода прокладываются в стенах скрытым способом, а потом они накрываются финишной отделкой. Те самые каналы для проводки, называемые штробы, прокладываются перфоратором со специальной насадкой.

Штробить стену необходимо для прокладки проводов
При проведении этих мероприятий требуется учитывать такие факторы:
- Проделывание в стенах штроб для проводки процедура, сложная и занимающая массу времени. У специалистов для этого присутствует так называемый штроборез, но для повседневного жителя подойдет и перфоратор;
- Перед тем, как начать делать канала на стены наноситься схема разводки электропроводки. При этом делайте ее такой, чтобы расходовать минимум кабеля и делать штробы небольшой длины;
- Желательно прокладывать штробы ровно, с параллельными линиями и поворотами в 90 градусов. Этот вариант эстетичен, да и к тому же вы сразу вспомните где у вас провода, когда решите повесить на стену полку для книг или картину. Ведь если попасть сверлом в кабель, то короткое замыкание вам обеспечено;
- Штробы выполняйте строго по выделенной разметке, чтобы в будущем не путаться и не прокладывать что-то заново. Тем же перфоратором выделяйте места, под размещение розеток и выключателей.

Если перфоратор у вас уже есть, а покупать долото лишних средств нет, то для прокладки кабелей подойдет и классический бур с упрочненным наконечником.
Работать таким образом вы будете дольше, но зато денег сэкономите. Не забудьте и про средства индивидуальной защиты – очки и респиратор обязательно одевайте.
Нарисовать самому или заказать у подрядчика?
Если в электрике вы не сильны и никогда не монтировали проводку, тогда тут однозначно придется нанимать специалистов. Однако, если понимаете, как подобрать сечение проводки, автоматы, УЗО, умеете делать разводку в распаечных коробках и подключать розетки, тогда составить чертеж не составит особого труда (говорим из собственного опыта).
Вот пара случаев, когда лучше нанять проектировщика:
- К дому или квартире подходят три фазы. Если вы не знаете, как развести три фазы по дому, где поставить автоматы, как сделать проходные выключатели — лучше воспользоваться услугами специалиста. От вас лишь потребуется расписать (начертить), где вы хотите видеть розетки и какое электрооборудование собираетесь использовать (например, для варочной панели может потребоваться вести отдельную фазу проводом сечением 4 мм2 или больше).
- У вас три комнаты или больше. Для многокомнатных квартир и домов придется просчитать сотни метров проводки, проставить десятки розеток и распаечных коробок. Сделать такой проект будет несколько сложнее, чем для однокомнатных квартир (хотя принцип тот же), поэтому лучше привлечь специалиста со стороны.
В дополнение к плану можно сделать фотографии штроб — особенно, если они проходят в нарушение правил. Это пригодится на случай сверления стен после чистовой отделки.
Как мы уже писали выше, некоторые организации не берут денег за составление проекта, если заключен договор на монтаж электропроводки. Поэтому если ваша квартира в новостройке еще не электрифицирована, и вам все равно придется нанимать электриков, можно убить двух зайцев, немного сэкономив.
Важно знать для работы с проводкой:
- Как вести проводку: пол полу или потолку?
- Как сверлить стену, чтобы не попасть в проводку?
Проведение испытаний электропроводки
Проведение испытаний электропроводки проводятся с помощью точных электроизмерительных приборов специалистами сертифицированных электротехнических лабораторий.
Комплекс испытаний включает:
- визуальный осмотр;
- замер сопротивления изоляционного покрытия кабеля;
- профилактическое измерение сопротивления заземления;
- проверка автоматических выключателей;
Испытания электропроводки проводятся специалистами с помощью точных измерительных приборов.
- проверка цепи фаза-ноль;
- испытания защитных приспособлений;
- проверка цепи между приборами и заземлителем.
По окончании работ выдается протокол испытаний. Вовремя проведенные испытания приборов и электропроводки гарантируют предотвращение поломок и аварий, которые могут испортить оборудование, вывести из строя всю проводку и нанести вред здоровью людей.
Правила устройства электропроводок
Электричество как физический процесс объясняется одним законом Ома и двумя правилами Кирхгофа. А вот разнообразие применения этих законов на практике в виде различных схем и обуславливает все многообразие электротехнических приборов и выполняемые ими полезные функции.

Если не вдаваться в подробности, то все схемы электропроводки с виду устроены достаточно просто. Электронагрузка, то есть электрические приборы, подключаются параллельно, а все аппараты защиты в виде автоматов и предохранителей, а также и выключатели устанавливаются в разрыв электрических проводов или последовательно.
Но на самом деле электрические сети устроены более сложно и подчинены строгим системам электротехнических расчетов, имеющих большое количество формул и значений.
При этом необходимо учитывать ряд специальных требований и ограничений и всевозможные допуски, которые устанавливаются действующими нормативными документами, а именно:
- правилами Устройства Электроустановок;
- правилами Технической Эксплуатации Электроустановок Потребителей;
- различными СНиПами;
- специализированными ГОСТами.
Действующие нормативные документы охватывают все сферы деятельности электроэнергетики, поэтому чтобы провести электричество в частном доме их полностью знать необязательно.
А вот основные требования и важные различия, с которыми вы можете столкнуться при самостоятельном монтаже проводки, стоит перечислить отдельно.
























































