Подготовка к ремонту и что для этого потребуется
Необходимо приготовить все, что нужно для работы. Некоторые предметы могут быть под рукой, другие придется купить, но это обойдется недорого. Список инструментов и приспособлений:
Небольшой паяльник с маленьким жалом. Контакты в светильниках мелкие, поэтому стандартный вариант не подойдет. Лучше всего купить специальную модель с разными типам наконечников (плоским и точечным). Не надо забывать и о материалах для пайки – припое, канифоли и т.д.
- Набор пинцетов. В магазине инструментов продают наборы пинцетов для мелких работ, там есть приспособления подходящих форм и размеров.
- Держатель для лампы или другого узла (так называемая «третья рука»). Хорошее решение – приспособление с увеличительным стеклом, чтобы упростить работу. Можно приспособить подручные элементы – срезать пластиковую бутылку или подобрать что-то еще.
- Небольшая газовая горелка. Подойдут модели из табачных киосков, которые используют для разжигания сигар. Если найти такое приспособление не получилось, купить так называемую «турбозажигалку», которая не тухнет от ветра.
- Набор отверток разного размера, чтобы снять и разобрать светильник. Чаще всего в качестве крепежа использованы винты с крестообразной головкой.

Набор инструментов для ремонта.
В некоторых светильниках используют винты с шестигранными головками, поэтому может потребоваться и набор ключей. Ремонт ЛЕД светильников – работа скрупулезная, так как в изделиях много мелких деталей, и если обращаться с ними неаккуратно, можно повредить.
Что нужно знать о безопасности при закреплении на потолке?
Здесь специалисты дают несколько важных рекомендаций:
Светодиоды сильно греются
Потому применяют специальные радиаторы, отвечающие за охлаждение.
Контакт и отвод тепла улучшается благодаря специальной термопасте на месте соединения между двумя важными элементами.
При установке важно проследить за тем, чтобы вокруг радиаторов было свободное место, не замкнутое. Иначе светодиоды выйдут из строя раньше времени.
Возле нагревающихся приборов монтировать светильники тоже запрещается. Специальные регуляторы и лампочки с функцией диммирования понадобятся тем, кому интересно регулировать уровень яркости, освещения. Доступность ламп для замены – важный фактор при выборе подходящих моделей.
Где можно повесить светодиодный светильник?
Натяжные и подвесные потолочные конструкции – вот вместе с какими изделиями чаще всего используются точечные светодиодные светильники. Устройства могут располагаться по центру или по бокам. Здесь каждый покупатель выбирает вариант, который лучше всего отвечает текущим условиям эксплуатации.
Собираем простую LED-лампу
Рассмотрим выполнение светильника в стандартном цоколе от люминесцентной лампы. Для этого нам придется несколько изменить приведенный выше список материалов. В этом случае мы используем:
- старый цоколь Е27;
- светодиоды НК6;
- драйвер RLD2-1;
- кусок пластика или плотного картона;
- суперклей;
- электропроводку;
- паяльник, плоскогубцы, ножницы.
Первоначально требуется разобрать светильник. У люминесцентных устройств подсоединение цоколя к пластинке с трубками осуществляется с помощью защелок
Важно обнаружить место крепежа и поддеть элементы отверткой, что позволит легко отсоединить патрон
Процесс сборки самодельной светодиодной лампы простой. В корпус от старого прибора вставляется драйвер, поверх которого устанавливается плата со светодиодами
Разбирая прибор, нужно соблюдать предельную осторожность, чтобы не нанести вреда трубкам, внутри которых находится ядовитое вещество. Одновременно необходимо следить за целостностью электропроводки, подсоединенной к цоколю, а также сохранять детали, содержащиеся в нем. Верхнюю часть с подсоединенными газоразрядными трубками мы используем для выполнения пластинки, необходимой для подсоединения светодиодов
Достаточно удалить трубчатые элементы, а в оставшиеся круглые отверстия закрепить LED-детали
Верхнюю часть с подсоединенными газоразрядными трубками мы используем для выполнения пластинки, необходимой для подсоединения светодиодов. Достаточно удалить трубчатые элементы, а в оставшиеся круглые отверстия закрепить LED-детали.
Для их надежного крепления лучше сделать дополнительную пластмассовую или картонную крышку, которая послужит для изолирования чипов.
В лампе будут применяться светодиоды НК6, каждый из которых состоит из 6 кристаллов с параллельным подключением. Они позволяют создать довольно яркий осветительный прибор при минимуме потребляемого электричества.
Для подключения каждого светодиода к крышке необходимо выполнить по два отверстия. Прокалывать их следует аккуратно в строгом соответствии схеме.
Пластиковая деталь позволяет прочно зафиксировать LED-элементы, тогда как использование картона требует дополнительного закрепления светодиодов к основанию при помощи жидких гвоздей либо суперклея.
Так как устройство рассчитано на применение шести светодиодов мощностью по 0,5 ватт каждый, в схеме нужно предусмотреть три параллельно подсоединенных элемента.

В конструкции, которая будет работать от электросети мощностью 220 В, нужно предусмотреть драйвер RLD2-1, который следует приобрести в магазине или выполнить самостоятельно.
Во избежание короткого замыкания перед началом сборки важно заизолировать драйвер и плату друг от друга, используя пластик или картон. Поскольку лампа почти не нагревается, не стоит беспокоиться о перегреве. Подобрав все компоненты можно собрать конструкцию по схеме, а затем подключить ее к электросети, чтобы проверить свечение
Подобрав все компоненты можно собрать конструкцию по схеме, а затем подключить ее к электросети, чтобы проверить свечение.
Устройство, работающее от стандартного патрона с питанием 220В, имеет низкое энергопотребление и мощность равную 3 Ваттам. Последний показатель в 2-3 раза меньше, нежели у люминесцентных устройств и в 10 раз меньше, чем у ламп накаливания.
Хотя световой поток равен всего лишь 100-120 люменов, благодаря ослепительно белому цвету лампа кажется значительно ярче. Собранный светильник можно применять в качестве настольного либо для освещения компактного помещения, например, коридора или чулана.
Изготовление драйвера светодиодов на 220В своими руками
Для изготовления
самодельного драйвера своими руками потребуются радиодетали для создания трех
взаимодействующих сегментов:
- Делитель
напряжения, основанный на емкостном сопротивлении. - Мост из диодов.
- Стабилизатор.
Кроме того, понадобятся
следующие инструменты, приборы и расходники:
- Паяльная станция мощностью около 30 Вт.
- Нейтральный флюс.
- Припой оловянно-свинцового состава.
- Пассатижи для загиба выводов.
- Кусачки для отреза проводки.
- Многожильные медные проводники в изоляции сечением от 0,35 до 1 мм2.
- Прибор для контрольного измерения (мультиметр).
- Изолента/трубка термоусадочная.
- Монтажная макетная плата на базе текстолита.
Инструкция по сборке драйвера своими
руками
Инструкция по
изготовлению своими руками драйвера светодиода с питанием от 220 В включает
следующие действия:
- Подготавливается макетная плата необходимого размера.
- Сначала припаиваются крупные компоненты цепи.
- Затем поочередно в соответствии со схемой монтируются мелкие элементы – резисторы, диоды, конденсаторы.
- В последнюю очередь устанавливаются транзисторы и переменный резистор.
- Распределение компонентов должно быть таким, чтобы расстояние между ними было как можно меньше.
- Соединение диодов происходит с учетом полярности (для транзисторов – по распиновке).
- По завершении сборки схему нужно подключить и провести замеры мультиметром.

Создание драйвера для
светильника из светодиодов для подключения их к питанию на 220 В доступно
своими руками любому желающему, имеющему опыт работы с радиокомпонентами. В
ходе сборки не потребуется особых оборудования и материалов – все инструменты и
детали можно приобрести в специализированных магазинах. К тому же, при
правильном подходе и качественных составляющих собранная схема обеспечит
стабильность и долговечность прибору освещения не хуже покупного аналога.
Схема
Предложенная ниже схема
драйвера представляет собой совокупность трех последовательно взаимодействующих
между собой каскадов:
- Первая область
отвечает за понижение амплитуды напряжения. В основе лежит емкостный керамический
конденсатор (500 вольт) с резистором для самозарядки первого. Его номинал может
варьироваться в широких пределах – от 100 до 1000 кОм и от 500 до 1000 мВт.
Принцип действия его основан на том, что он пропускает ток до полной зарядки
обкладок. При емкости в 0,3 мкФ это время составит всего десятую часть период
полуволны 220 В – то есть всего 1/10 поступающего напряжения. - Второй сегмент
выполняет роль выпрямления тока из переменного в постоянный. Это цепь диодных
полярно соединенных элементов. В данной цепи на выходе его номинал составит
порядка 24 В (с учетом деления в предыдущем блоке). - Заключительный
элемент сглаживает и стабилизирует электроток. Для цели сглаживания применяется
параллельно подключенный конденсатор электролитической модификации (емкость
определяется мощностью нагрузки). Стабилизатором напряжения в предложенной
схеме выступает модуль L7812.

Конденсатор в сочетании с диодным мостиком выполняет задачу делителя напряжения, поэтому если входное напряжение будет меняться, соответственно иное значение его получится и на выходе.
Компоненты
Для сборки своими
руками предложенной выше схемы драйвера для светодиодов, питание которых
осуществляется от 220В, потребуется следующий набор радиокомпонентов:
- Светодиоды 12 штук с параметрами – 3,3 вольта 1 ватт (для сборки своими руками лэд-лампы питанием от 220 В).
- Конденсатор керамического типа – 0,3 мкФ, 500 вольт – 1 штука.
- Резисторный модуль – от 0,5 до 1 Ом и 0,5-1 Вт – 1 экземпляр.
- Четыре диода по 100 В каждый.
- Пара конденсаторов электролитического типа на 16 вольт 100 и 330 мкФ.
- 12-вольтовый стабилизатор напряжения модели L7812, либо его аналог.
Вариант драйвера без стабилизатора тока
Рассмотрим схему
подключения драйвера без блока стабилизатора. Как известно, отсутствие
трансформатора в подобном приборе приводит к пульсации напряжения и,
соответственно, яркости свечения светодиодов. Лишь частично эту проблему
устраняет идущий после диодного мостика конденсатор. Однако пульсировать
амплитуда все же будет – в рамках 2-3 вольт.
Вариант со
стабилизатором на 12 вольт решают эту задачу полностью, поэтому и
смонтированный своими руками такой драйвер по степени пульсации амплитуды
напряжения не будет уступать покупным дорогим аналогам.

Схемы на резисторах
Простой вариант драйвера для самодельного светодиодного светильника состоит из двух резисторов по 12 кОм. Между ними впаивают две полосы светодиодов, чередуя направленность. Со стороны первого резистора одна полоса подключается катодом, другая — анодом.
Анод первой полосы и катод второй, соответственно, припаиваются ко второму резистору. При таком подключении цепочки светодиодов горят поочередно, так что луч от лампы становится ровным и совсем не раздражает глаза. Светильник данного типа отлично подходит на роль настольного.

Схема с гасящим конденсатором
Количество светодиодов — не менее 20-ти, обычно соединяют 40. При большем количестве сильно усложняется сборка: ножки диодов располагаются слишком близко. Можно использовать более мощные диоды — тогда их число сокращается до 4-6.
В этом случае схему требуется пересчитать, подобрав новый номинал резисторов и конденсаторов. В этом помогут специальные онлайн-калькуляторы, размещенные на посвященных электротехнике сайтах.
Плюсы и минусы замены галогенной лампы на светодиодную
Многие пытаются заменить галогенные лампы на светодиодные в люстре, так как они работают по тому же принципу, что и лампочки накаливания. Внутри колбы находится вольфрамовая спираль и химическая смесь, которая предотвращает выход из строя и износ изделия. Питание идёт от 12-, 24-вольтного источника тока.

Галогенная лампа.
Плюс светодиодной лампы – быстрый выход на полную мощность. Яркость лампы накаливания, люминесцентной или галогенной повышается постепенно. Диоды легче переносят перепады напряжения, особенно если это дорогое и качественное устройство.
Кроме того, для покупателей важна безопасность. Чипы питаются от минимального напряжения, поэтому элементы не представляют опасности в процессе замены. Если лампочка накаливания или галогенная перестаёт работать, ремонту они не подлежат. Говоря о LED-устройствах, зачастую достаточно просто заменить перегоревший светодиод на новый. При наличии опыта это можно сделать самостоятельно.
Недостатки светодиодных ламп:
- со временем происходит деградация кристалла, что снижает яркость свечения;
- высокая цена;
- нейтральный или холодный свет подавляет выделение мелатонина, это может спровоцировать недосыпание.
Китайские некачественные изделия могут иметь плохие цветовые показатели и высокий коэффициент пульсации. Также покупатели нередко сталкиваются с бракованными устройствами.
Какие материалы потребуются для изготовления
Для сборки лампочки нужно купить следующие элементы конструкции:
- корпус;
- светодиоды (по отдельности или установленные на ленту);
- выпрямительные диоды или диодный мост;
- предохранители (если есть сгоревшая ненужная лампа, их можно снять с неё);
- конденсатор. Емкость и напряжение должно соответствовать количеству чипов и электросхеме;
- если придётся изготавливать каркас для установки чипов, необходимо приобрести теплоустойчивый материал, который не проводит ток. Металл не подойдёт, поэтому лучше купить плотный картон или прочный пластик.
Из инструментов для работы понадобятся плоскогубцы, паяльник, ножницы, держатель и пинцет. Также потребуются жидкие гвозди или клей для монтажа светодиодов в случае использования картона.
Принцип действия
Светодиод с мигающим
световым излучением – это стандартный лэд-кристалл, в электрическую схему
питания которого включены задающие режим функционирования емкость и резистор. Внешне
он ничем не отличается от обычных аналогов. При этом механизм его работы на
уровне процессов, происходящих в электрической цепи, сводится к следующему:
- При подаче тока на резистор R накапливается заряд и напряжение в конденсаторе С.
- При достижении его потенциала 12 вольт образуется пробой в p-n-границе в транзисторе. Это повышает проводимость, что и инициирует производство светового потока лед-кристаллом.
- Когда напряжение снижается, транзистор снова становится закрытым и процесс начинается заново.
Все модули такой схемы функционируют на единой частоте.
Пошаговая инструкция переделки лампочки
На первом этапе переделки необходимо снизить ток через светодиоды. Это продлит срок службы изделия. Но характеристики яркости свечения будут также снижены. Снижение параметров происходит не линейно, а с отставанием. Вместе с этим повышается КПД каждого из чипов. Это способствует снижению температуры кристаллов в процессе работы.

Зависимость характеристик яркости от прямого тока, учитывая потери тепла.
На графике наглядно можно увидеть КПД чипа и теплопотери в виде нелинейной зависимости. Для снижения следует найти на плате один или два резистора. Плата включена параллельно с сопротивлением в несколько Ом. Это тот датчик, с которым следует работать. Он есть во всех схемах драйверов, как линейных, так и импульсных.
Резистор заменяется на другой с большим сопротивлением. Как альтернативный вариант, можно выпаять один из них. Ток через диоды понизится пропорционально увеличению сопротивления датчика тока. Даже если снизить ток незначительно, это отразится на сроке службы изделия за счет снижения температуры кристалла в процессе работы.
Если для переделки используется дорогая лампа, здесь установлено большее количество светодиодов, чем у дешевых аналогов, а режим работы более щадящий. Мощность рекомендуется занизить примерно на 20-30% только в том случае, если используется новая лампочка. Если чипы мощные, ток через них следует уменьшить на 50%. Если один из диодов сгорит, через некоторое время остальные также придут в негодность. Это может происходить до тех пор, пока все элементы не будут заменены на новые.
Постепенное нарастание яркости после включения
Следующий этап доработки светодиодной лампы на 220 В заключается в том, чтобы обеспечить плавное нарастание яркости. Для этого понадобится позистор. Это терморезистор с положительными показателями температурной зависимости. Он включается в схему параллельно большей части чипов или всем без исключения.

Схема плавного включения.
Пока позистор холодный, показатели сопротивления минимальны. Ток проходит через некоторые светодиоды и поэтапно разогревает его. По мере нагрева сопротивление плавно нарастает, что включает в цепь остальные чипы и яркость начинает также расти.
Для работы понадобится позистор с маркировкой WMZ11a (на 330-470 Ом). Элементы можно легко найти в продаже или снять с энергосберегающей лампочки мощностью не менее 32 Вт. В устройствах с меньшей мощностью установлен позистор на 1 Ом или более, что не подойдет для переделки.
Из ситуации можно выйти, если произвести параллельное подключение нескольких элементов, но этот способ непопулярен. Лампочки с такими доработками преимущественно устанавливают в люстры на потолке. Если схема собрана правильно, включение на полную яркость произойдет через 25-30 секунд.
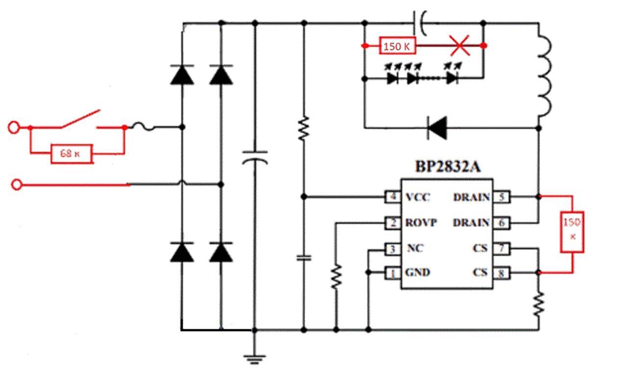
Как сделать ночник
Лампочку можно оснастить функцией ночника. Её можно установить в темном коридоре и оставлять включенной на ночь. Здесь понадобится доработка драйвера. Для начала убирается резистор, установленный на плате драйвера, который используется при разрядке выходного фильтрующего конденсатора.

Схема сборки ночника.
В схему следует допаять резистор мощностью 1 Вт на 150 кОм параллельно выводам микросхемы. Также в выключатель устанавливается резистор 68 кОм на 1 Вт параллельно контактам выключателя.
В схему драйвера можно установить резистор 100 кОм параллельно конденсатору фильтра питания микросхемы. Это нужно для стабилизации напряжения и устранения мигания лампы. Если мастер все сделал правильно, мощность потребления энергии не будет превышать 0,42 Вт.
Как подключить светодиодную лампу.
Подключение аналогично лампам накаливания и люминесцентным — следует обесточить патрон и вкрутить в него лампу.
Если необходимо подключить несколько LED источников света, то возможны следующие варианты соединения: последовательный и параллельный.
Однако данное подключение не стоит применять на практике. Даже светодиоды из одной партии не гарантируют одинакового падения напряжений. Из-за этого ток на отдельном LED элементе может превысить допустимый, что может спровоцировать выход элементов из строя.
Последовательный вариант требует минимального количества проводов, но применяется крайне редко. Причиной этому служат два недостатка. Во-первых, при перегорании одной лампочки из строя выходит вся цепь. Во-вторых, лампы работают не в полную силу, так как при последовательном соединении напряжение суммируется. Пожалуй, единственные случаи, где оправдано последовательное соединение – это елочная гирлянда и освещение подъездов. В этих случаях допустимы низкие показатели мощности у многих источников света.
Схема довольно проста:
- от распределительной коробки фаза идет на выключатель;
- от выключателя фаза переходит к светодиодной лампе;
- ко второму контакту последней лампы в цепи подключают нулевой провод;
- от ламп к друг к другу переходит фазовый провод.

Последовательная схема подключения светодиодных ламп.
Параллельный способ применяется чаще всего. Главное преимущество – подача одинакового напряжения ко всем лампочкам в цепи. В случае перегорания из цепи выпадает лишь, вышедший из строя источник света, который легко заменить.
Параллельно можно соединить двумя способами: лучевым и по шлейфной схеме.
Лучевой метод отличается надежностью. Хотя при этом требуется большое количество кабеля
И важно продумать момент соединения всех элементов. Чаще всего для этого используют клеммную колодку
С одной стороны на ее перемычки подают фазу. С обратной стороны подключают провода, тянущиеся от лампочек. Внутри клеммную колодку рекомендуется заполнить антиокислительной пастой. Также вместо колодки использовать скрутку проводов со спайкой.

Схема параллельного лучевого подключения через клеммную колодку.
При использовании шлейфной схемы фазный и нулевой провода от щитка и выключателя подключаются к первой лампочке. От нее кабель подается на вторую и так далее. Таким образом, каждая лампочка (кроме последней) соединяет с четырьмя проводами: двумя фазными и двумя нулевыми.

Схема параллельного подключения по шлейфной схеме.
Подключение лампочек, работающих от напряжения 12В, аналогично, только в схему необходимо включить понижающий трансформатор.

Схема параллельного подключения точечных светильников 12В через трансформатор.
Проблемы при эксплуатации диммируемых LED-ламп и методы их устранения
Существует две причины возникновения проблем при использовании диммируемых ламп: плохое качество прибора и неправильный подбор дополнительных элементов. Рассмотрим несколько распространенных проблем и пути их решения.
Лампа не диммируется в диапазоне мощности от 10% до 15%
Минимальное значение, до которого можно снизить яркость LED-лампы — 10%. Если вы заметили отсутствие изменений по уровню свечения в пределах от 10-15% мощности, то причиной является низкое качество лампы, либо диммер не соответствует осветительному устройству
Чтобы предотвратить проблему, обратите внимание на модели с минимальным уровнем включения/выключения
Лампа мерцает
Причиной появления мерцания при выключенном свете является наличие выключателя с индикаторной подсветкой. Для решения проблемы необходимо отключить (изъять) индикатор либо установить новый выключатель. Второй причиной может быть неисправность драйвера в лампе.
При включении лампа гудит
Причиной постороннего звука является несовместимость светодиодных ламп с диммером или выход из строя драйвера. Кроме гула, признак несоответствия — это периодическое включение/выключение одного или нескольких осветительных элементов. Решить проблему поможет замена диммера или ламп. При выборе прислушайтесь к рекомендациям специалистов.
Не подошел диммер для сети 220В
При хорошем качестве диммируемой лампы можно использовать любой диммер для сети 220В. Однако, часто дешевые светорегуляторы не справляются с задачей. Поэтому покупать диммер следует по рекомендации специалистов или после тестирования устройства на практике.
Идеи для создания светильников
Преимуществом идеи является то, что светильник можно установить стационарно, а также подвесить на потолок. Творчество подрастающего поколения весьма кстати – их шедевры станут хорошими абажурами, а в качестве источника света лучше всего применить мощные светодиоды или небольшую светодиодную матрицу.
Процесс изготовления абсолютно прост, основой для крепления элемента света и абажура станет пластиковая крышка. Источник света крепите при помощи клеевого пистолета, абажур можно зафиксировать клеем.

Чтобы светильник стал гирляндой, проделайте отверстия и соберите плафоны на нить.
Для реализации следующей идеи вам понадобятся деревянный брус, три болта с гайками длиной 40 мм, ножовка по металлу, патрон под лампу и электрический кабель с вилкой. Размер конструкции выбирается исходя из ваших требований.
Абажур можно изготовить самостоятельно или перетянуть уже имеющийся. В качестве каркаса лучше использовать стальную проволоку. Материал для обтяжки используйте любой, вся светодиодная техника излучает достаточно малое количество тепла, поэтому риск возгорания минимален.
Неподвижные элементы конструкции смазываются клеем ПВА и устанавливаются в зажим в неподвижном состоянии до полного высыхания, в теплом месте достаточно будет одних суток.

Шарнирная часть выполняется строго по разметке, в противном случае вы испортите заготовку. Тщательно произведите замеры.
Светильник на батарейках получиться сделать из старой коробки. Для этого вам понадобиться прорезать отверстия, через которые свет будет попадать в помещения. Удобнее всего вырез получиться выполнить скальпелем.
Очень красиво смотреться вариант со звездами разного размера. Цвет освещения выбирайте индивидуально.

Такой светильник лучше использовать в качестве дополнительного освещения или как ночник.
Аэрозоль или любой отработанный жестяной баллон можно использовать в качестве основания для укладки светодиодной ленты. Такое решение применяется, чтобы компактно уложить большой метраж на малом участке. Сильный световой поток позволит установить абажур, который направит свет в нужное место. Оформляйте на свое усмотрение.

Чтобы воплотить такую идею в жизнь потребуются основание, трубка и светодиодная лента. Все элементы конструкции собираются абсолютно просто. Такой светильник применяется в качестве ночника. Элементом питания пойдет блок постоянного напряжения 12 В.
Элементы схемы
Главный элемент управления – мощный n-канальный МОП транзистор IRF540, ток стока которого может достигать 23 А, а напряжение сток-исток – 100В. Рассматриваемое схемотехническое решение не предусматривает работу транзистора в предельных режимах. Поэтому радиатор ему не потребуется.
Сопротивление R2 отвечает за плавный розжиг светодиодов. Его значение должно быть в пределах 30–68 кОм и подбирается в процессе наладки исходя из личных предпочтений. Вместо него можно установить компактный подстроечный многооборотный резистор на 67 кОм. В таком случае можно корректировать время розжига с помощью отвертки.
Сопротивление R3 отвечает за плавное затухание светодиодов. Оптимальный диапазон его значений 20–51 кОм. Вместо него также можно запаять подстроечный резистор, чтобы корректировать время затухания. Последовательно с подстроечными резисторами R2 и R3 желательно запаять по одному постоянному сопротивлению небольшого номинала. Они всегда ограничат ток и предотвратят короткое замыкание, если подстроечные резисторы выкрутить в ноль.
Сопротивление R1 служит для задания тока затвора. Для транзистора IRF540 достаточно номинала 10 кОм. Минимальная емкость конденсатора С1 должна составлять 220 мкФ с предельным напряжением 16 В. Ёмкость можно увеличить до 470 мкФ, что одновременно увеличит время полного включения и выключения. Также можно взять конденсатор на большее напряжение, но тогда придется увеличить размеры печатной платы.
























































