Преобразователи и их типы
Есть три типа преобразователей 12-220 В. Первый — из 12 В получают 220 В. Такие инверторы популярный у автомобилистов: через них можно подключать стандартные устройства — телевизоры, пылесосы и т.д. Обратное преобразование — из 220 В в 12 — требуется нечасто, обычно в помещениях с тяжелыми условиями эксплуатации (повышенная влажность) для обеспечения электробезопасности. Например, в парилках, бассейнах или ванных. Чтобы не рисковать, стандартное напряжение в 220 В понижают до 12, используя соответствующее оборудование.

Преобразователи напряжения есть в достаточном количестве в магазинах
Третий вариант — это, скорее, стабилизатор на базе двух преобразователей. Сначала стандартные 220 В преобразуются в 12 В, затем обратно в 220 В. Такое двойное преобразование позволяет иметь на выходе идеальную синусоиду. Такие устройства необходимы для нормальной работы большинства бытовой техники с электронным управлением. Во всяком случае, при установке газового котла настоятельно советуют запитать его именно через такой преобразователь — его электроника очень чувствительная к качеству питания, а замена платы управления стоит примерно как половина котла.
Распространенные схемы
Чтобы преобразовать напряжение одного уровня в другое, используют импульсные преобразователи с установленными индуктивными накопителями энергии. Исходя из этого, различают три типа схем преобразования:
- Инвертирующие.
- Повышающие.
- Понижающие.
Во всех перечисленных схемах используются электрические компоненты:
- Основной коммутирующий компонент.
- Источник питания.
- Конденсатор фильтра, который подключают параллельно сопротивлению нагрузки.
- Индуктивный накопитель энергии (дроссель, катушка индуктивности).
- Диод для блокировки.
Комбинирование данных элементов в определенной последовательности позволяет построить любую из вышеперечисленных схем.
Простой импульсный преобразователь
Самый элементарный преобразователь можно собрать из ненужных деталей от старого системного блока компьютера. Существенный недостаток данной схемы — выходное напряжение 220В далеко от идеала по своей форме синусоиды, имеет частоту, превышающую стандартные 50 Гц. Не рекомендуется подключать к такому аппарату чувствительную электронику.

В данной схеме применено интересное техническое решение. Для подключения к преобразователю техники с импульсными блоками питания (например, ноутбук) используют выпрямители со сглаживающими конденсаторами на выходе из устройства. Единственный минус — адаптер будет работать только в случае совпадения полярности выходного напряжения розетки с напряжением выпрямителя, встроенного в адаптер.
Для простых потребителей энергии подключение можно осуществить напрямую к выходу трансформатора TR1. Рассмотрим основные компоненты данной схемы:
- Резистор R1 и конденсатор C2 — задают частоту работы преобразователя.
- ШИМ-контролер TL494. Основа всей схемы.
- Силовые полевые транзисторы Q1 и Q2 — используются для большей эффективности. Размещаются на алюминиевых радиаторах.
- Транзисторы IRFZ44 можно заменить близким по характеристикам IRFZ46 или IRFZ48.
- Диоды D1 и D2 также можно заменить на FR107, FR207.
Если в схеме предполагается использование одного общего радиатора, необходимо установить транзисторы через изоляционные прокладки. По схеме, выходной дроссель наматывают на ферритовое кольцо от дросселя, которое также извлекают из блока питания компьютера. Первичную обмотку изготавливают из провода 0,6 мм. Она должна иметь 10 витков с отводом от середины. Поверх нее наматывают вторичную обмотку, состоящую из 80 витков. Выходной трансформатор можно также изъять из ненужного ИБП.
Схема очень проста. При правильной сборке она начинает работать сразу, не требует точной настройки. Отдавать в нагрузку она сможет ток до 2,5 А, но оптимальным режимом работы будет ток не более 1,5 А — а это более 300 Вт мощности.
ИНТЕРЕСНО: В магазине подобный преобразователь стоит в районе 3-4 тысяч рублей.
Схема преобразователя с выходом переменного тока

Данная схема известна еще радиолюбителям СССР. Однако это не делает ее неэффективной. Наоборот, она очень хорошо себя зарекомендовала, а главный ее плюс — получение стабильного переменного тока с напряжением 220В и частотой 50 Гц.
В качестве генератора колебаний выступает микросхема К561ТМ2, представляющая из себя D-тригер сдвоенного типа. Этот элемент можно заменить зарубежным аналогом CD4013.
Сам преобразователь имеет два силовых плеча, построенных на биполярных транзисторах КТ827А. Они имеют один существенный недостаток по сравнению с новыми полевыми транзисторами — данные компоненты сильно нагреваются в открытом состоянии, что происходит из-за высоких показателей сопротивления. Преобразователь работает на низкой частоте, поэтому в трансформаторе используют мощный стальной сердечник.
В данной схеме используется старый сетевой трансформатор TC-180. Он, как и остальные инверторы на основе несложных ШИМ-схем, выдает значительно отличающуюся синусоидальную форму напряжения. Однако этот недостаток немного сглаживается большой индуктивностью обмоток трансформатора и выходным конденсатором С7.
ВАЖНО: Иногда трансформатор может издавать ощутимый гул во время работы. Это говорит о неполадках в работе схемы
Как выбрать инвертор для дома и дачи: изучаем характеристики
Самым важным показателем устройств подобного типа (разумеется, после формы выходного сигнала) является его мощность. Скажем просто – если вы приобретете инвертор мощностью в 500Вт, то запитать через него тот же электрочайник, который потребляет от 2кВт и выше, не получится. Как минимум сработает защита, и прибор отключится. Как максимум он сгорит, и именно по этой причине устройства подобного типа снабжают массой всевозможных защит, о которых мы поговорим позже, а пока вернемся к нашей мощности.
На сегодняшний день ее почему-то стали обозначать не стандартными буквами Вт или W, а такой аббревиатурой, как VA– обозначает она вольт-амперную характеристику. По сути, если не учитывать реактивную мощность, которая возникает при работе таких устройств, как электродвигатель, это одно и то же, что и классические Ватты. Если же речь идет о комплексной нагрузке, которая учитывает активную и реактивную потребляемую мощность, то это показатель меньше, чем стандартные Ватты. То есть если речь идет о 1000VA, то при пересчете на W получится, что мощность того же инвертора меньше процентов на 15%. Именно этот момент и забывают указывать производители – его нужно просто учитывать при подборе инвертора для дачи.

Второй момент (а вернее характеристика инвертора), который нужно учитывать при его выборе – это величина входного напряжения. Здесь есть два варианта.
- Инвертор преобразующий 12V в 220V.
- Инвертор преобразующий 24V в 220V.
Здесь все достаточно просто – если речь идет о маломощных источниках автономного или резервного электроснабжения дома, мощность которых не превышает 2-4кВт, то вполне подходят инверторы 15V. Если же говорить о более серьезных нагрузках, то лучше отдать предпочтение инвертору, рассчитанного на преобразование напряжения с током 24V. Вообще, если потребление энергии из автономного источника превышает 2000Вт, то уже лучше отдавать предпочтение второму варианту. Дело в том, что здесь возникает такой момент, как запас емкости – в аккумуляторах на 24V энергии сохранить можно больше.
Структурная схема преобразователя

Любой частотный преобразователь для двигателя имеет в своем составе три основных блока – выпрямитель, фильтры, инвертор. Получается так, что переменное напряжение сначала преобразуется в постоянное, затем фильтруется. После всего этого оно инвертируется в переменное. Но есть еще третий блок – микропроцессорное управление инвертором. А если быть точнее, то мощными IGBT-транзисторами. Если вам случалось иметь дело с частотниками, то вы знаете, что на лицевой панели у них имеется несколько кнопок для программирования.
Инструкция частотного преобразователя подскажет вам, как провести настройки всех функций. Дело это весьма сложное, так как настроек даже в самом простом устройстве довольно много. Кроме того, что электронное устройство позволяет изменять частоту вращения якоря двигателя, регулировать время разгона и торможения, присутствует еще и несколько степеней защиты. Например, по превышению тока. В случае использования такого прибора отпадает необходимость в установке автоматических выключателей.
Самостоятельное изготовление
Если по каким-либо причинам приобрести преобразователь заводского исполнения не получается, то инвертор можно изготовить своими руками. Но перед этим следует понимать, из каких частей он состоит.

Обязательными узлами преобразователя напряжения с 12 на 220В будут:
- входной и выходной фильтр, собираемый на ёмкости и индуктивности;
- сам преобразователь DC/AC, повышающий амплитуду напряжения и изменяющий его форму;
- узел управления, предназначенный для настройки режима работы схемы;
- блок питания, преобразующий входной ток в ток, необходимый для питания элементов устройства;
- узел контроля, отслеживающий изменения на входе и выходе инвертора;
- блок логики, анализирующий полученные данные от узла контроля и передающий команды в блок управления.
Как видно, схемотехника инвертора очень похожа на схему источника бесперебойного питания (ИБП). В принципе, так оно и есть. Ведь если пропадает напряжение, ИБП преобразует постоянный ток аккумуляторной батареи в переменный. Поэтому часто самодельные инверторы собирают на базе ИБП.
Маломощный конвертер
Если необходимости в подключении мощных устройств нет, но нужна надёжная схема, позволяющая заряжать смартфоны или фонарики, то можно собрать ее из отечественных комплектующих. Эта схема довольно надёжна и рекомендуется многими радиолюбителями.
Состоит схема из трёх основных узлов:
- Мультивибратора, вырабатывающего импульсы с частотой 50 Гц.
- Усилителя, двухтактного транзисторного преобразователя, работающего в режиме ключа.
- Трансформатора, повышающего входное напряжение.
В качестве мультивибратора можно использовать микросхемы К561ЛН2, К561ЛА7 или К561ЛЕ5 без изменения схемы. Резистором R1 и конденсатором C1 задаётся нужная частота. Выходной сигнал снимается с 14 ноги микросхемы и поступает на усилительный каскад VT3, VT4, к выходу которого подключается первичная обмотка трансформатора. Вторичная обмотка с конденсатором C4 образует контур. В качестве трансформатора можно взять любое сетевое устройство с мощностью 100−150 Вт, с первичной обмоткой, рассчитанной на 220 вольт, а вторичной — на 12 В. При этом следует помнить о его обратном подключении.
Вам это будет интересно Как провести замер сопротивления изоляции
Простой прибор
Самый простой преобразователь напряжения 220 вольт можно изготовить, используя всего шесть элементов. Такая конструкцию позволяет подключить слаботочную нагрузку с током потребления не более 0,5 — например, энергосберегающую лампу с мощностью до 10 Вт. В качестве ключей используются транзисторы КТ814 и КТ940 с малым потреблением тока. Ключи можно использовать с любой буквой.
Трансформатор проще изготовить из ферритовых чашек диаметром 30 мм и высотой 25 мм. Первичная обмотка делается из провода 0,5 мм 14 витками. После прокладывается изоляционный слой и производится вторичная обмотка проводом 0,2 мм — необходимо сделать 220 витков.
Схема после сборки не нуждается в наладке и сразу готова к использованию.
Качественный инвертор
Схема предназначена для радиолюбителя с опытом. На выходе она обеспечивает «чистую синусоиду». Обычно такие устройства собираются на базе микропроцессоров с использованием программных алгоритмов. Схема позволяет сконструировать качественный прибор с использованием недорогих цифровых микросхем.
Инвертор собирается на полевых транзисторах, включённых по схеме полного моста. Синусоида на выходе формируется с помощью широтно-импульсной модуляции. Драйверы собираются на полевиках IR2110, способных пропускать через себя ток до двух ампер.
Частота работы задающего генератора устанавливается резистором R1, а скважность импульсов — R2. Выходной сигнал с генератора поступает на интегрирующий блок, собранный на двух цепочках R5C3 и R6C2, а также D-триггере
Этот сигнал приближен по форме к синусоиде с периодом 10 мс.
ШИМ-контроллер состоит из двух инверторов и полевых транзисторов. Его работа реализуется изменением периода сигнала, поступающего с генератора, в зависимости от входного напряжения, подающегося с интегратора. Частота работы генератора составляет 2 кГц.
Мощность устройства зависит от параметров трансформатора и силовых ключей. Для её увеличения полевые транзисторы подключаются параллельно друг другу. Изменение частоты преобразования происходит с помощью резистора R1, уменьшение величины которого приводит к её возрастанию. Частота же ШИМ-модуляции увеличивается уменьшением ёмкости С4.

Преобразователь напряжения бывает просто незаменим, особенно при длительных путешествиях. Стоит инвертор сравнительно недорого, но при этом его можно собрать и самостоятельно, даже обладая незначительными навыками в радиоэлектронике.
Электрик в доме
Преобразователь напряжения 12/220 своими руками
В настоящее время выпускается достаточно много преобразователей напряжения 12/220 В, рассчитанных на достаточно большие мощности. Но если вам нужен для дачи или гаража для освещения (телевизора,дрели,насоса) простой преобразователь напряжения 12/220, то его можно сделать своими руками. Предлагаемая схемы выгодно отличается от подобных наличием сигнализации разряда аккумулятора.
Это очень актуально, если для питания схемы использовать аккумулятор автомобиля. Хотя лучше, всё же, взять другой аккумулятор, или приобрести для машины новый аккумулятор, а старый использовать для преобразователя. В схеме использовано минимум деталей, но устройство вполне справляется со своей функцией. Такие устройства, которые преобразуют постоянное напряжение в переменное, ещё называют инверторами.
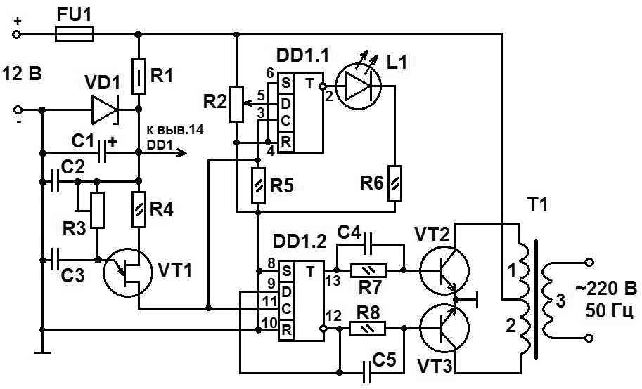
Схема преобразователя напряжения 12/220 В

В схеме обозначено:
- FU1 — предохранитель на 10А.
- R1 — резистор МЛТ-0,5, 150 Ом.
- R2 — переменный резистор СП-1, 22 кОм.
- R3 — подстроечный резистор СП3-16, 1 МОм
- R4 — резистор МЛТ-0,125, 330 Ом.
- R5, R7, R8 — резисторы МЛТ-0,125, 2кОм.
- R6 — резистор МЛТ-0,125 1,5 кОм.
- VD1 — стабилитрон КС 191А.
- C1 — конденсатор К53-1, 50 мкФ х 50 В.
- С2, С3 — конденсаторы КМ-5, 0,1 мкФ.
- С4,С5 — конденсаторы КМ-5, 510 пФ.
- VT1 — однопереходной транзистор КТ 117А.
- VT2, VT3 — транзисторы КТ 827А.
- L1 — светодиод АЛ 307А.
- DD1 — микросхема К561ТМ2.
- Т1 — трансформатор.
Описание работы схемы
Генератор, собранный на транзисторе VT1, генерирует колебания с частотой 100 Гц, частоту можно регулировать подстроечным резистором R3. Триггер DD1.2 делит частоту пополам и на выходах 12 и 13 триггера образуются противоположно направленные по амплитуде импульсы с частотой 50Гц. Импульсы попеременно открывают транзисторы VT2 и VT3, которые включены по схеме двухтактного усилителя мощности. Нагрузкой транзисторов VT1, VT2 являются обмотки 1 и2 повышающего трансформатора Т1, на вторичной обмотке 3 которого и образуется переменное напряжение 220В, 50 Гц.
Стабилизатор выполненный на VD1, R1 и сглаживающий конденсатор С1 служат для питания микросхемы и генератора и исключают влияние работы ключевых транзисторов VT1, VT2 на работу схемы, а конденсаторы С5,С4 уменьшают время переходного процесса (помогают быстрее переключатся этим транзисторам). Триггер DD1 включает сигнальный светодиод L1, при снижении напряжения на аккумуляторе до заданного значения, которое устанавливается переменным резистором R2.
Наладка схемы
- Отключить «+» от соединения обмоток 1 и 2.
- Проверить частоту на базах транзисторов VT2 и VT3 с помощью осциллографа, подстроить, при необходимости, резистором R3 до 50Гц.
- Снизить напряжение источника питания до 10-11В. Добиться постоянного свечения светодиода L1 с помощью переменного резистора R2.
- Подключить «+» обратно к точке соединения обмоток 1 и 2.
- Проверить работу устройства от полностью заряженного аккумулятора.
Детали схемы
Транзисторы VT2, VT3 КТ 827 можно взять с любым буквенным индексом, но желательно с самым большим коэффициентом передачи тока базы.
Стабилитрон VD1 можно заменить на любой другой с напряжением стабилизации 8-9В.
Трансформатор можно выполнить на базе магнитопровода ПЛМ 27-40-58. Первичные обмотки 1 и 2 намотать проводом ПБД-2 (ПСД-2) по 15 витков каждую. Вторичную обмотку 3 намотать проводом ПЭВ-2, 0,64 мм — 704 витка.
Конденсатор С2 установить непосредственно на выводах микросхемы DD1.
При отсутствии нужного номинала резисторов и конденсаторов можно составить требуемый из нескольких деталей, как это сделать описано в этой статье.
Печатную плату можно изготовить по технологии, описанной в этой статье.
Параметры преобразователя 12/220
Данный преобразователь напряжения испытывался нагрузкой 100 Вт. Потребляемый ток преобразователя не более 10А, потребляемый ток без нагрузки не более 1А. Преобразователь выдерживает пусковые токи электронасоса, электродрели. Максимальное падение напряжения на выходе — 10 В.
Для питания аппаратуры, требующей синусоидального сигнала, на выходе можно установить сглаживающий прямоугольность импульсов конденсатор, его ёмкость нужно подбирать для достижения наилучшего результата, подбор можно начать с ёмкости в 1 мкФ. Конденсатор должен быть рассчитан на напряжение не ниже 400В.
Будет интересно почитать:
Автоматическое включение света
Датчик движения для освещения в помещениях.
Ионизатор воздуха (люстра чижевского)
Рубрики: Полезные устройства, Электронные устройства, Электросхемы Метки: электроника, электроприборы, электросхема
Преобразователь напряжения 12 220 вольт своими руками
Преобразователь напряжения 12 220 вольт своими руками — при использовании бытовых приборов малой мощности, особенно в полевых условиях, появляется потребность в подзарядке их аккумулятора. Поэтому в таких случаях, когда нет поблизости электросети 220v, очень выручает инвертор с 12 на 220 вольт.
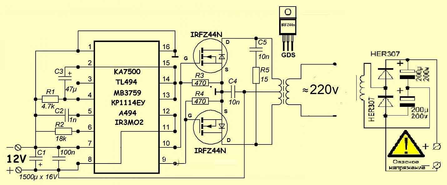
Представляю вашему вниманию несложную схему преобразователя постоянного напряжения с 12v до 220v переменного на выходе. Изначально передо мной стояла задача изготовить недорогой, компактный, небольшой мощности прибор преобразования напряжения. Поэтому было принято решение собирать его из деталей, которые были у меня в наличии. Основными компонентами для сборки инвертора послужили комплектующие от ненужного блока питания компьютера. Но вот трансформатор желательно устанавливать по мощнее. Транс небольшой мощности для таких целей не очень подходит, при работе не вытягивает мощность более 18-20 Вт. Радиаторы охлаждения выходных транзисторов нужно устанавливать с площадью рассеивания тепла из расчета более 60 Вт в нагрузке.


Схема преобразователя напряжения


Печатная плата прибора должна размещаться в корпусе, в котором гарантируется полная защита от прикосновения пользователем высоковольтных цепей.


Печатная плата преобразователя
В случае, если вы решили использовать инвертор только для подключения к нему телевизора или лампы накаливания, то можно обойтись и без выпрямителя. Между прочим, прибор прекрасно работает с компактной люминесцентной лампой, испытывал его на КЛЛ с мощностью 15 Вт — запускает без проблем. Все используемые комплектующие устанавливались новыми, единственное исключение — силовой трансформатор. Конечно в дальнейшем у меня в планах изготовить еще пару конструкций, учитывая обнаруженные особенности в схеме и относительно компонентов.

Основной принцип работы схемы
Преобразователь напряжения 12 220 вольт своими руками — краткая характеристика схемы и принцип ее работы. Данное устройство, в принципе, не что иное, как двухтактный импульсный преобразователь, реализованный на широтно-импульсном модуляторе TL494. Возможно применение аналогов этого ШИМ-контроллера. Используя такую схемотехнику, устройство получается довольно простым. В выходной цепи для удвоения напряжения установлены выпрямительные диоды высокой эффективности. Однако схему можно задействовать и без применения диодов, получая при этом переменное напряжение. Для балласта электронного типа постоянный ток, а также полярность включения не имеет никакого значения. Обусловлено это тем, что схема электронного балласта во входной цепи имеет свой диодный мост, собранный на быстро действующих диодах.


Трансформатор
В представленной здесь схеме преобразователя применен понижающий трансформатор высокой частоты промышленного производства. Такие трансы используются в компьютерных блоках питания, только в этой конструкции он будет выполнять роль наоборот повышающего. Трансформатор понижающего типа можно демонтировать из блока питания АТ либо из АТХ. Понижающий или повышающий трансформатор может отличаться друг от друга только габаритами, все остальное одинаково. В принципе трансформатор не бывает повышающим или понижающим, всю зависит от схемы его подключения.
- Конденсатор C1 – имеет номинал 1 нФ, (кодировка на корпусе 102);
- Резистор R1 – обеспечивает диапазон импульсов в выходной цепи.
- Резистор R2 — совместно с электролитом C1 обеспечивает рабочую частоту.
При необходимости увеличения частоты нужно уменьшать сопротивление R1, если нужно уменьшить частоту тогда увеличиваем емкость электролитического конденсатора С1.


Полевые транзисторы
В инверторе напряжения используются мощные полевые транзисторы, отличающиеся своим быстродействием и не требуют сложных схем управления. Хорошо зарекомендовали себя в работе такие ключи: IRFZ44N, IRFZ46N, IRFZ48N. Практика показала, что при длительной работе устройства ключи не очень нагрелись, поэтому радиатор охлаждения транзисторов для данной схемы не требуется. В случае необходимости размещения транзисторов на теплоотводе, то крепить их нужно обязательно через изоляционные прокладки. А винты для их крепления нужно использовать совместно с изоляционной шайбой-втулкой, которые имеются в компьютерном блоке питания.


Но все-таки для испытательного включения устройства радиатор охлаждения был бы не лишним. Следовательно, выходные ключи в случае короткого замыкания на выходе либо ошибки в схеме сразу не выйдут из строя из-за перегрева. Схему защиты от перегрузки можно выполнить с использованием цепочки — предохранитель, плюс диод на входе.
Для себя я сделал преобразователь на широко известных полевых транзисторах IRF540N.
Преобразователь с 12В на 220В своими руками: пошаговое описание как сделать инвертор правильно (схемы, 95 фото + видео)

В местах далёких от цивилизации и её благ нередко хочется иметь доступ к хоть какой ни будь розетке. Если ночью требуется осветить местность, то для этого хорошо подойдут светодиодные лампы, но вот розетку для их подключения посреди леса будет найти весьма не просто.
Или например если внезапно отключили электричество на даче, поставить на огонь кипятиться электрочайник, увы не лучший вариант.
Выкрутиться из подобной ситуации помогут весьма распространённые в последнее время преобразователи.
Многие видели в машине у друзей или на фото, преобразователи с 12 на 220 вольт. Этот спасительный прибор помогает справиться с возникшими трудностями и улучшить качество отдыха на природе.
Какие бывают преобразователи
В современно мире существует множество видов преобразователей тока, как небольших для минимальных потребностей, так и крупных способных обеспечить энергией несколько электроприборов.
Для самых простых нужд можно использовать преобразователи работающие от прикуривателя в автомобиле. Работу холодильника они конечно обеспечить не смогут, но вот радио или зарядку телефона, планшета, ноутбука вполне осилят.
Благодаря ШИМ контролерам преобразователи заметно шагнули вперёд. Вырос коэффициент полезного действия, а форма тока приблизилась к привычным для приборов форме чистого синуса. А максимальная мощность выросла до нескольких кило ватт.
Конечно всё это касается лишь дорогих и массивных преобразователей. Но и более простые, тоже не стояли на месте и улучшали свои характеристики.
Время работы будет ограниченно мощностью и ёмкостью аккумулятора. И если вы на долго отправляетесь в путешествие, то не следует слишком сильно нагружать аккумулятор и ограничивать себя в потреблении электроэнергии.
Для отдыха не природе лучше всего подойдёт компактный маломощный преобразователь. Его вполне хватит для бытовых нужд в походе.
Не каждый бытовой прибор сможет работать с такой формой тока и может вовсе прийти в негодность. Поэтому следует внимательно подходить к выбору приборов для поездок на природу.
Существует три вида преобразователей напряжения с 12 на 220 В:
- Автомобильный;
- Компактный;
- Стационарный тип.
Также нельзя забывать, что чем выше нагрузка на преобразователь, тем ниже его КПД. И если в этом нет необходимости, нагружать его следует минимально, чтобы не расходовать драгоценную энергию впустую.
Характеристики преобразователей
Прежде чем идти в магазин за преобразователем необходимо определиться с моделью. Для этого следует хорошо понимать под какие задачи он приобретается. И после этого изучив характеристики можно определиться с выбором.
В рекламе часто говорят об их чудесной максимальной мощности, но забывают рассказать, что работать в таком режиме преобразователь сможет лишь 5-10 минут, после чего перегреется и уйдёт в защитный режим остывать.
Давайте подробно разберёмся с возможными характеристиками и их влиянием.
Рабочая мощность
Пожалуй самый важный аспект при выборе. Стоит внимательно обдумать для чего вам преобразователь, какие приборы он будет питать.
Покупать прибор мощностью в 5 кВт для зарядки телефона будет просто не рационально. А преобразователь работающий от прикуривателя, попросту не справится с «тяжёлой» электротехникой.
КПД
Может показаться не столь значительным параметром, но в боевых условиях именно от него будет зависеть комфорт. Показатель КПД говорит о том, сколько энергии будет утеряно.
Если при зарядке смартфона этот показатель не окажет сильного влияния, то при подключении бытовых приборов потерять 1 кВт энергии из 5 будет очень не приятно.
Тип охлаждения
Тут есть два варианта активный и пассивный тип охлаждения. Если это маломощный преобразователь, то естественного отвода тепла вполне хватит. Но более серьёзные требуют хорошего охлаждения. Будет неприятно если через каждые 10 минут работы, преобразователь будет отключаться чтобы остыть.
Начинка
Тут всё просто чем дороже преобразователь, тем лучше его начинка. Различные уровни защиты, качество деталей. Всё это влияет на качество и долговечность прибора.
Не стоит максимально экономить на выборе, ведь от «неправильного» тока, могут пострадать электроприборы.
Преобразователь своими руками
Если вы постоянный посетитель радио рынка, а паяльник давно стал вашим продолжением руки. При помощи схемы простого инвертора тока, вы можете своими руки собрать небольшой прибор, который сможет питать карманные устройства.
Характеристики преобразователей
Преобразователи DC/AC относятся к электрическим приборам, позволяющим изменять уровень и форму постоянного сигнала. Современные приспособления отличаются небольшими габаритами и весом. К основным их параметрам относят:
- Мощность. Различают две её разновидности — наибольшую постоянную и пиковую. Первая обозначает количество энергии, которое может пропускать через себя устройство продолжительное время без потери работоспособности. Вторая характеризуется значением, которое может выдержать прибор в течение одной секунды и при этом остаться в работоспособном состоянии. В качестве единицы измерения используется ВА или Вт. Зависимость между этими единицами измерения можно описать соотношением: 1 Вт = 1,6 ВА. Например, если нагрузка, подключаемая к инвертору, потребляет 500 Вт и постоянная мощность преобразователя заявлена как 500 Вт, то вместе их использовать нельзя, так как DC/AC конвертор просто сгорит.
- Форму выходного сигнала. Синусоидальный сигнал характеризуется плавностью изменения амплитуды напряжения и частоты. Большинство приборов, например, простая бытовая техника и нагреватели, не требуют правильной формы сигнала. А вот устройства с трансформаторными источниками питания, электродвигателями, с узлами APFC очень требовательны к форме сигнала.
- Коэффициент полезного действия (КПД) — показывает зависимость между мощностью, затрачиваемой на выполнение полезной работы, и потребляемой. В среднем КПД преобразователей составляет 85−90%.
- Диапазон входного напряжения. Обозначает допустимую величину амплитуды входного сигнала, при котором возможно преобразование.
- Разброс выходного напряжения. Это диапазон, в котором может изменяться амплитуда сигнала на выходе. Обычно он лежит в пределах 210−230 вольт.
- Тип охлаждения. Для охлаждения радиодеталей, использующихся при изготовлении инверторов, применяются пассивные (радиаторы) и активные (вентиляторы) системы.
Вам это будет интересно Почему выбило автомат: исправляем неполадки
Простой инвертор 12-220 до 400 ватт, схема
Сегодня покажу процесс постройки компактного преобразователи напряжением 12 на 220 вольт со стабилизацией выходного напряжения. Сразу скажу, что этот преобразователи выдаёт на выходе постоянное напряжение к нему можно подключать всё кроме устройств содержащих в своем составе сетевые железные трансформаторы или двигатель переменного тока.
Наш преобразователь может обеспечить выходную мощность в 120 ватт, хотя при желании с некоторыми изменениями можно получить и до 400 ватт об этом расскажу походу.
Из недостатков; отсутствует защита от коротких замыканий, поэтому по входу и по выходу стоит добавить предохранителей. Возможно в дальнейшем доработаю схему и присобачу сюда электронную защиту.
Теперь о конструкции;
Это повышающий двухтактный DС-DС преобразователь, основой служит шим контроллер SG3525, в отличие от старой доброй TL494 эта микросхема имеет мощный выход и способна управлять полевыми транзисторами с большой ёмкостью затвора без дополнительного драйвера.
Выходы микросхемы нагружены затворами полевых ключей,
ключи в свою очередь управляют импульсным трансформатором, обратная связь то напряжение организовано на паре стабилитронов и оптроне, стабилитроны задают нужное значение выходного напряжения,

Оптопара — любая в моём случае выдрана из компьютерного блока питания,
на корпусе подобных оптронов имеется ключ в виде точки, он также нарисован на печатной плате чтобы начинающие не перепутали подключения.

Полевые транзисторы в этом образце стоять IFRZ44, хотя можно и более мощные. Ключи устанавливаются на общий радиатор, притом их нужно изолировать от радиатора с помощью слюдяных прокладок.


Так же имеется индикаторный светодиод и функция защиты от обратной полярности, организована эта функция на базе обыкновенного диода, который попросту запирается в случае если вы перепутайте полярность питания.
Трансформатор… — его намоточные данные;

В этом варианте использован сердечник от компьютерного блока питания с реальной габаритной мощностью не более 130 ватт.
Первичная обмотка намотана жгутом из 4 проводов по 0.6 миллиметров, в каждом плече пять веков.

Поверх поставил изоляцию из термостойкого скотча.Вторичная обмотка намотана проводом 0,5 миллиметров содержит 105 витков, через каждые 30 витков также поставил изоляцию.
В выходной части использован двухполупериодный выпрямитель на базе импульсных диодов FR107, подойдут любые импульсные или быстродействующие диоды с током не менее 1 Ампера и с обратным напряжением не менее 400 вольт.
Правильно собранный инвертор почти что не нуждаются в настройке, перед сборкой нужно проверить все компоненты на работоспособность.
До пайки трансформатора стоит проверить наличие импульсов на затворах полевых ключей, лишь после этого подключается импульсный трансформатор.
Ток холостого хода всего в 50-60 ма, это очень хорошо даже для такого маленького инвертора. Всё это благодаря обратной связи и шин управления.
Минимальное напряжение питания 8-9 вольт, следовательно такой инвертор может сильно разрядить ваш АКБ, поэтому советую отслеживать напряжение на последнем или дополнить схему простой функцией защиты от пониженного напряжения.
Для увеличения выходной мощности полевики нужно заменить на более мощные, скажем на IRF3205, добавить вторую пару, заменить силовой трансформатор, также выходной выпрямитель, электролитический конденсатор и естественно предохранитель. В итоге схема будет выглядеть следующим образом.

С таким раскладом инвертор может развивать мощность в 300-400 Ватт.
Плата в формате lay. скачать…
























































