Как подключить датчик движения
Схема подключения
Подключение датчика движения для освещения процедура, не отличающая высоким уровнем сложности, но достаточно специфическая, для выполнения которой необходим определенный опыт и наличие знаний. Специалисты выделяют несколько основных схем подключения оборудования, а именно:
- Параллельная.
- Последовательная.
- Установка нескольких датчиков с применением магнитного пускателя.
В случае последовательного подключения весь процесс управления освещением в помещении или снаружи осуществляется в автоматическом режиме и регулируется самим оборудованием. Когда же свет должен гореть длительное время и при этом объект не будет, совершать движения или будет находиться за пределами контролируемой зоны, параллельно оборудованию устанавливается ручной выключатель.

Схема подключения датчика
Хорошим примером удобства установки выключателя можно назвать гараж со смотровой ямой. Находясь в яме человек, не попадает в зону работы датчика, но нуждается в постоянном источнике света. После завершения работы выключить свет можно вручную.
Для больших помещений необходима установка нескольких элементов, подключение которых происходит от одной фазы в параллельном порядке. При срабатывании любого из датчиков в сети, цепь замыкается, и включаются все остальные.

Схема подключения с магнитным пускателем
Установка магнитного пускателя требуется при использовании мощного источника света или подключения других видов электрического оборудования в дополнение к лампам освещения.
В видео наглядно показано, как выполнять подключение:
https://youtube.com/watch?v=ZPLpEDbUWxg
Монтаж
Монтаж оборудования также имеет несколько важных нюансов, среди которых можно выделить:
- Обеспечение защиты от воздействия внешних факторов, на которые не рассчитана конкретная модель, способных привести к ложному срабатыванию или к блокировке на срабатывание.
- Обеспечение доступа к зоне обнаружения.
- Тип подключения к сети подачи электрической энергии.
Подключение любой модели происходит за счет специальных клемм. Стандартным и часто используемым вариантом является клеммы на 3 вывода, иногда используются на 4 вывода. Расшифровка маркировки установленной на клеммы происходит следующим образом:
- L- обозначает фазу. Чаще всего это красный или коричневый провод.
- N – ноль, всегда проводи синего цвета.
- L имеющая в дополнение штрих или стрелочку, а также букву А обозначает осветительный прибор.
- PE- заземление.
Большинство производителей придерживаются стандартов в плане выбора цвета проводов, допускается исключения из правил. Поэтому для правильного подключения устройства желательно определять при помощи индикатора фазу или ноль дополнительно.
 После выполнения монтажных работ обязательна регулировка датчика, для комфортабельной эксплуатации оборудования в будущем. Она проходит в несколько основных этапов:
После выполнения монтажных работ обязательна регулировка датчика, для комфортабельной эксплуатации оборудования в будущем. Она проходит в несколько основных этапов:
- Регулировка датчика движения для включения света подразумевает настройку уровня чувствительно сенсора. Установка данного показателя позволяет снизить риск ложного срабатывания (в частности при небольшом движении, реагировании на животных, изменение температуры в отопительной системе или за счет работы системы кондиционирования и т.п.). Когда выбрана модель, оснащенная фотоэлектрическим датчиком, то вместо уровня чувствительности сенсора регулируется порог освещенности, при изменении которого оборудование приходит в действие.
- Пользователь имеет возможность, установить время работы оборудования. Под этим показателем подразумевается временной промежуток до выключения света при отсутствии движения в контролируемой зоне.
- Когда датчик срабатывает и на уровень шума, то регулируется чувствительность микрофона. Удобно производить данную процедуру при задействовании портативного источника звука, меняя его громкость в радиусе действия датчика.
Проследить произошли ли изменения настроек или нет, в большинстве моделей можно в процессе наблюдения за установленным светодиодным индикатором, меняющим частоту своего мигания при включении оборудования.
Подключение по обычной схеме
Корпус имеет отверстия под крепление. В последнее время стали появляться корпуса под DIN-рейку. Это профиль, используемый в электротехнике. Может иметь одну из следующих форм:
- Ω-типа;
- G-формы;
- C-вида.
 
После установки переходят к подключению. Схема подключения магнитного пускателя может быть двух видов:
- обычная;
- реверсивная.
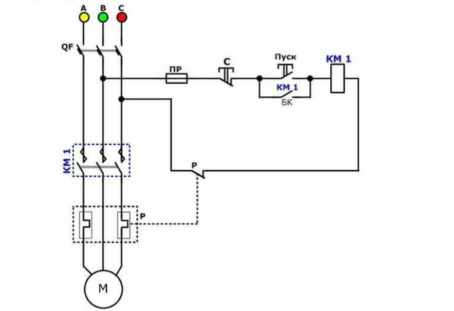
При обычной схеме подключения используется один пускатель с тремя или четырьмя парами силовых контактов. На входные клеммы подключают три фазы сети, от выходных клемм провода идут к нагрузке. Если двигатель после запуска вращается в противоположную сторону, то меняют местами любые две фазы на входе или выходе пускателя.
Схема подключения управляющей цепи пускателя немного сложнее. При выборе пускателя необходимо учитывать, какая катушка в нем используется. Выбор катушек по напряжению велик — чтобы не усложнять схему, лучше сразу взять на 220 В или 380 В. Выпускаются втягивающие катушки и на постоянный ток. Когда говорят, что этот магнитный пускатель 220 В, подразумевают, что используемая катушка рассчитана на 220 В.
 
В этом случае схема будет выглядеть следующим образом: фаза, предохранитель, кнопка «стоп», кнопка «пуск» (эти кнопки могут быть на самом пускателе или на удаленном пульте управления), параллельно с кнопкой «пуск» включаются нормально разомкнутые блокировочные контакты пускателя, катушка управления, нулевой провод.
При нажатии на пусковую кнопку, по катушке проходит ток, создавая в ней электромагнитные силы, которые притягивают и замыкают силовые и нормально разомкнутые блокировочные контакты. Это происходит очень быстро, и кнопка «пуск» еще находится в сжатом состоянии. В это время блокировочные контакты создают свою схему, которая обходит кнопку. Когда кнопку отпускают, пускатель остается включенным благодаря уже замкнутым блокировочным контактам.
Если используется тепловое реле, в нем также есть блокировочные контакты, они являются нормально замкнутыми. Нормальным является состояние при неработающем устройстве. Если срабатывает тепловое реле, находящиеся внутри него контакты размыкаются. Поэтому их ставят в разрыв цепи между катушкой и нулевым проводом. То же самое наблюдается в схеме подключения магнитного пускателя 380 В. Единственное отличие состоит в том, что катушка подключается не между фазой и нулем, а между двух фаз.
Конструкция магнитного пускателя
На картинке ниже изображены компоненты типичного пускателя. Стационарная нижняя часть при подключении катушки к сети питания образует электромагнитное поле, которое притягивает подвижный элемент. Присоединенные к якорю контакты замыкают рабочую цепь. Если обмотку обесточить, пружина вернет систему в исходное состояние.
 Основные функциональные элементы пускателя
Основные функциональные элементы пускателя
Сердечник электромагнита собирают из пластин в форме буквы «Ш». Большим количеством составных элементов блокируют паразитные токи (скин-эффект). Количество витков подбирают с учетом напряжения сети питания.
Секторы с обозначениями
Пояснительные надписи на корпусе разделены на три группы:
- общие сведения и область применения (АС1-4);
- информация о допустимых токах в цепях нагрузки (пересчет в кВт или обратный выполняют с учетом сетевого напряжения);
- графическое обозначение контактных групп (прерывистая линия обозначает синхронное переключение).
Каждую область можно изучить подробно. Для ознакомления с классификацией по категориям назначения руководствуются нормативами ГОСТ Р 50030.4.1.-2002. Обозначение АС1 свидетельствует о возможности подключения пускателя к нагревательным элементам, лампам накаливания и другим нагрузкам со слабо выраженными реактивными характеристиками. Если нужно обеспечить пуск мощного двигателя, выбирают модель категории AC3.
Контактная приставка
Эту часть монтируют на пускатель электромагнитный 220в для расширения базовых функций:
- активации реверсивного режима двигателя;
- управления дополнительной нагрузкой;
- включения световой индикации.
 
К сведению. Типовой механизм приставки содержит две пары контактов. Жесткая фиксация блока в определенном месте обеспечена специальной формой выступов стыковочной площадки. При выборе подходящей модели следует учитывать соответствие пускателю, а также нормально замкнутое/разомкнутое состояние контактной группы.
Контактные группы пускателей
По действующим стандартам входные и выходные клеммы маркируют латинскими буквами L и T, соответственно. В действительности соблюдение очередности не имеет значения. Подключать парные контакты к источнику питания и нагрузке можно в любых комбинациях. В этом –главное отличие от реле, где создается постоянное соединение с одной из цепей источника питания.
Важно! Рекомендуется соблюдать стандартные нормативы, чтобы не усложнять поиск неисправностей в схеме и выполнение монтажных работ. Отдельная контактная группа (13H0, 14H0) предназначена для функционирования схемы самостоятельного «подхвата». В этом режиме кнопочный пуск активизируется однократным нажатием без удержания
В этом режиме кнопочный пуск активизируется однократным нажатием без удержания
Отдельная контактная группа (13H0, 14H0) предназначена для функционирования схемы самостоятельного «подхвата». В этом режиме кнопочный пуск активизируется однократным нажатием без удержания.
Кнопка остановки
Схема управления любым пускателем организована с применением двух кнопок без фиксации включенного положения. «Стоп» обозначают красным цветом для повышения безопасности. В аварийной ситуации эта яркая идентификация ускоряет отсоединение источника питания.
 Схема подключения пускателя
Схема подключения пускателя
В исходном положении кнопки «Стоп» цепь замкнута. При нажатии – катушка индукции отсоединяется от источника тока. Электромагнитное поле исчезает. Пружина возвращает якорь в исходное состояние с одновременным размыканием основной контактной группы. Вторичное замыкание цепи на этом участке не имеет значения, так как общий разрыв обеспечен кнопкой «Пуск».
К сведению. Следует подчеркнуть компактность современных пускателей. Такие изделия приспособлены для монтажа на типовой din рейке.
Кнопка запуска
Этот элемент управления создают в черном (зеленом) цветовом исполнении. В исходном состоянии контакты разомкнуты. Нажатием активизируют формирование магнитного поля и передвижение основной контактной группы. «Самоподхват» обеспечивает функциональность рабочей цепи питания после возврата кнопки пусковой в начальное положение.
Сфера применения реле времени
Человек всегда стремился облегчить себе жизнь, внедряя в обиход разные приспособления. С появлением техники на базе электродвигателя встал вопрос об оснащении ее таймером, который управлял бы этим оборудованием автоматически. Включил на заданное время — и можно идти заниматься другими делами. Агрегат по истечении установленного периода сам отключится. Вот для такой автоматизации и потребовалось реле с функцией автотаймера.
Классический пример рассматриваемого устройства – это в реле в старой стиральной машинке советского образца. На ее корпусе имелась ручка с несколькими делениями. Выставил нужный режим, и барабан крутится в течение 5–10 минут, пока часики внутри не дойдут до нуля.

Электромагнитное реле времени небольшое по габаритам, потребляет мало электроэнергии, не имеет ломающихся подвижных частей и долговечно
Сегодня реле времени устанавливают в:
- микроволновки, печи и иную бытовую технику;
- вытяжные вентиляторы;
- системы автополива;
- автоматику управления освещением.
В большинстве случаев прибор делают на основе микроконтроллера, который одновременно и управляет всеми остальными режимами работы автоматизированной техники. Производителю так дешевле. Не надо тратиться на несколько отдельных устройств, отвечающих за что-то одно.
По типу элемента на выходе реле времени заводские модели и самоделки делятся на:
- релейные (нагрузка подключается через «сухой контакт»);
- симисторные;
- тиристорные.
Наиболее надежен и устойчив к всплескам в сети первый вариант. Устройство с коммутирующим тиристором на выходе следует брать, только если подключаемая нагрузка нечувствительна к форме питающего напряжения.
Чтобы самостоятельно изготовить реле времени, также можно воспользоваться микроконтроллером. Однако самоделки в основном делаются для простых вещей и условий работы. Дорогой программируемый контроллер в такой ситуации – лишняя трата денег. Есть гораздо более простые и дешевые в исполнении схемы на основе транзисторов и конденсаторов. Причем вариантов существует несколько, выбрать для своих конкретных нужд есть из чего.
Схема реле времени | Электрик в доме
Схема реле времени

Схема реле времени
Рассмотрим простейшую схему реле времени на 220 вольт. Данная схема реле времени может применяться для разных нужд. Например, при указанных элементах, для фотоувеличителя или для временного освещения лестницы, площадки.
На схеме обозначено:
- D1-D4 — диодный мост КЦ 405А или любые диоды с максимально допустимым прямым выпрямленным током(Iв.max) не ниже 1А и максимально допустимым обратным напряжением(Uобр.max) не ниже 300 В.
- D5 — диод КД 105Б или любой диод с Iв.max не менее 0,3А и с Uобр.max не ниже 300В.
- VS1 — тиристор КУ 202Н или КУ 202К(Л,М), ВТ151, 2У202М(Н).
- R1 — резистор МЛТ — 0,5, 4,3 мОм.
- R2 — резистор МЛТ — 0,5, 220 Ом.
- R3 — резистор МЛТ — 0,5, 1,5 кОм.
- С1 — конденсатор 0,5 мкФ, 400 В.
- L1 — лампа(лампы) накаливания мощностью не более 200 Вт.
- S1 — выключатель или кнопка.
Работа схемы реле времени
При замыкании контактов S1 конденсатор С1 начинает заряжаться, на управляющий электрод тиристора подаётся «+», тиристор открывается, схема начинает потреблять большой ток и лампа L1, включённая последовательно со схемой загорается. Лампа выполняет также роль ограничителя тока через схему, поэтому с энергосберегающими лампами схема работать не будет. При полной зарядке конденсатора С1 через него перестаёт протекать ток, тиристор закрывается, лампа L1 гаснет. При размыкании контактов S1 конденсатор разряжается через резистор R1 и реле времени приходит в исходное состояние.
Доработка схемы реле времени
При указанных параметрах элементов схемы время горения L1 будет составлять 5-7 сек. Для изменения времени срабатывания реле нужно конденсатор С1 заменить на конденсатор другой ёмкости. Соответственно при увеличении ёмкости время работы реле времени увеличивается. Можно поставить два или больше конденсаторов в параллель и подключать или отключать их выключателями, в этом случае получится ступенчатая регулировка времени срабатывания реле времени. Для плавной регулировки времени необходимо добавить переменный резистор R4. Можно совместить оба способа регулировки, получится реле практически с любой длительностью срабатывания.

Доработанная схема реле времени
Изменения в схеме:
- C2 — дополнительный конденсатор, можно взять такой же, как и С1.
- S2 — выключатель(тумблер) подключающий конденсатор С2 (увеличение времени работы реле времени).
- R4 — переменный резистор, можно взять СП-1, 1,0- 1,5 кОм, или близкий по номиналу.
При макетировании, при указанных на схемах номиналах деталей лампочка (60Вт) загоралась на время около 5 сек. При добавлении в параллель конденсатора С2 ёмкостью 1 мкФ и резистора R4 на 1,0 кОм время горения лампочки стало возможным регулировать от 10 до 20 секунд (с помощью R4).
Другую схему реле времени можно взять из статьи «Автоматический освежитель воздуха«, такую схему можно использовать практически для любых устройств.
Будьте осторожны при настройке и эксплуатации устройства, детали схемы находятся под опасным напряжением.
P.S. Большое спасибо г-ну Яковлеву В.М. за помощь.
Будет интересно почитать:
 Полезные устройства, Электронные устройства, Электросхемы
 своими руками, электроника, электросхема
elektricvdome.ru
Пошаговая инструкция по установке
 
- Посредством вводного автомата обесточивается электросеть, в которую планируется подключать реле времени.
- Изделие фиксируется на DIN-рейке в шкафу рядом с электросчетчиком.
- На корпусе реле находятся входные и выходные контакты, помеченные согласно общепринятой маркировке.
- К входным клеммам подсоединяются идущие от счетчика фаза и нуль, а к выходным – отходящие в сторону УЗО или автомата проводники.
Специалисты советуют еще до отключения электричества и установки прибора в шкаф протестировать его на работоспособность. Для этого нужно подключить к входным клеммам обычный шнур с вилкой и воткнуть ее в сеть. Задав на приборе любой промежуток времени, следует дождаться срабатывания реле и исчезновения напряжения на выходе. Для контроля выходного состояния потребуется измерительный прибор (тестер или мультметр). Если их нет, к выходу следует подключить обычную лампочку и по пропаданию ее свечения судить о работоспособности реле. Специально настраивать устройство не требуется
Настройка электронно-механических аналоговых реле
Системы промышленной автоматики, а также различные бытовые модули часто оснащаются электромеханическими устройствами, конструкция которых предусматривает настройку при помощи потенциометров.
 Электромеханический тип устройства отсчёта времени с регулировкой параметров потенциометрами. Существуют различные конфигурации подобных приборов, что делает возможным применять их в схемах разной сложности
Электромеханический тип устройства отсчёта времени с регулировкой параметров потенциометрами. Существуют различные конфигурации подобных приборов, что делает возможным применять их в схемах разной сложности
На передней панели корпуса таких устройств располагается шток потенциометра (или несколько штоков), предназначенный под вращение лезвием отвёртки. По окружности штока (штоков) наносится размеченная шкала значений установки.
Прорезь на штоке под лезвие отвёртки является своеобразным указателем, изменяющим своё положение при вращении штока. Установкой этого указателя напротив определённых значений размеченной шкалы достигается настройка нужного параметра.

 Многоканальный прибор электронно-механического типа. Настраивается легко и просто путём вращения потенциометров с помощью отвёртки. На фронтальной панели также имеется светодиодная индикация состояния
Приборы подобного типа (например, NTE8) нашли широкое применение в схемах управления вентиляционными системами, отопительными модулями, приборами искусственного освещения.
Разновидности датчиков движения
Чтобы классифицировать приборы, определим два основных фактора: наличие и тип сенсорного устройства, а также особенности монтажа.
Главный элемент в рассматриваемом автоматическом выключателе – это датчик движения. Существует несколько его разновидностей, основанных на разных физических законах.
При этом результат во всех случаях одинаков: при появлении объекта в контролируемой зоне происходит срабатывание сенсора и замыкание контактов питающей приборы освещения цепи.

 Наиболее распространенным датчиком движения является инфракрасный – он ничего не излучает, относительно дешев и может монтироваться не только в помещении, но и на улице
Датчики движения для автоматического включения и выключения света бывают:
- Акустические.
- Инфракрасные.
- Ультразвуковые.
- Микроволновые.
Первые две категории сенсоров относятся к пассивным приборам, они ничего не излучают. Детекторы двух оставшихся разновидностей – устройства активные. Эти варианты посылают в помещение волны различной длины, а уже по характеру их отражения определяют наличие или отсутствие новых объектов в зоне своего действия.
Оборудование «активного» класса с излучателем и приемником стоит дороже «пассивных» моделей. Приборы более сложны конструктивно, но обладают низким уровнем ложных срабатываний. Пассивные устройства в этом отношении сильно уступают активным аналогам, зато дешевле конкурентов.
Акустические датчики срабатывают от звуков открывающихся дверей, стука каблуков и просто резких хлопков. Этот вариант лучше всего брать для коридоров общественных зданий.
Оптимально он подойдет и в качестве дополнения к иным сенсорам, чтобы свет можно было включать хлопаньем ладошек. В одиночку его ставить в частном доме не рекомендуется. Слишком много будет ложных реагирований на различные резкие звуки.
Инфракрасные датчики рассчитаны на срабатывание от тепла человека. Но они также реагируют на животных и на нагретые радиаторы. Их необходимо тщательно настраивать, а зону действия устанавливать так, чтобы в нее не попадали батареи отопления. Это наиболее простой, долговечный и дешевый сенсорный датчик для автоматического управления светом.

 Принцип действия у/з датчиков. Ультразвуковые и микроволновые сенсоры схожи по принципу действия, у них лишь разный диапазон излучаемых волн
Работающие за счет излучения микроволн и ультразвука датчики устанавливать в жилых помещениях не рекомендуется. Человек их воздействие почувствовать не способен, но оно есть, а пользы от него точно нет. Замечено, что на это излучение часто в резко негативной форме реагируют домашние животные.
Подобные излучатели больше подходят для паркингов или открытых территорий. При этом активные датчики движения еще и имеют ограниченную дальность действия.
При организации контроля за большой по площади зоной ультразвуковых приборов устанавливать придется немало. Плюс многие из них срабатывает только при резких движениях. Медленно идущий человек может вовсе “выпасть” из поля их действия.
Идеальный вариант – это комбинированный сенсор с несколькими способами обнаружения входящих в контролируемую зону людей. Он надежней и реже ошибочно срабатывает. Однако за эту безошибочность заплатить придется немало, так как подобные датчики стоят заведомо дороже обычных аналогов.
Схема с импульсным реле
Включение освещения с двух мест и более, может быть организовано при помощи так называемого импульсного реле. Такой вариант еще более прост в реализации.
Принцип работы импульсного реле
Прежде чем разбираться со схемой подключения такого реле, давайте разберемся, а как это, собственно говоря, работает.
Понимание процесса работы значительно облегчит подключение, и исключит вероятность ошибки:
Обычное реле имеет катушку и разомкнутый магнитопровод. При подаче напряжения на катушку, магнитопровод подтягивается и становится единым целым. К магнитопроводу жестко прикреплены контакты, которые при подтягивании магнитопровода тоже подтягиваются и замыкаются с неподвижными контактами. Если бы к этим контактам была бы подключена лампа, то она загорелась бы.
Упрощенная схема работы обычного реле
Но в обычном реле, как только исчезает напряжение на катушке, магнитопровод, а соответственно и контакты, возвращаются в исходное положение – отпадают. Соответственно наша лампа погаснет.
Импульсное реле
- В импульсном реле все немного не так. При подаче напряжения на катушку, магнитопровод подтягивается и замыкает контакты. При этом контакты фиксируются в данном положении. Поэтому даже при исчезновении напряжения на катушке, они остаются в таком положении.
- Для изменения положения контактов, необходимо вновь подать напряжение на катушку. Тогда контакты разомкнутся и зафиксируются в разомкнутом положении.
Кнопка для управления реле РИО-1
Кнопка для управления РИО-1 тыльная сторона
Но от кнопок питается только реле. Для подачи напряжения на лампы используется силовой контакт реле. Поэтому к нему необходимо подвести собственный фазный провод, который при замыкании контактов подаст напряжение на светильники.
Схема подключения импульсного реле
Для импульсного реле, схема управления освещением с двух мест или большего их числа, практически не отличается. Поэтому, если вам необходимо управлять освещением из трех, пяти или десяти мест, просто добавляете количество кнопок в схему.
Итак:
- Прежде всего давайте разберемся с подключением самого реле. Обычно оно имеет аж шесть контактов. Их название у разных производителей отличается. Поэтому мы будем вести рассказ на примере одного из наиболее распространенных реле – РИО-1.
- Сначала давайте соберем его силовую часть. Для этого, от группового фазного провода в распределительной коробке, монтируем провод к контакту «11». При срабатывании реле контакт «11» замкнется с контактом «14». Поэтому, от последнего монтируем провод к нашим светильникам.
Схема подключения импульсного реле РИО-1
- Для подключения светильников нам еще потребуется подключение нулевого и защитного провода. Их мы берем в распределительной коробке, и минуя любые коммутационные аппараты, подключаем к соответствующим контактам светильника. Подключение силовой части окончено.
- Теперь подключаем управление реле РИО-1. В нашем случае для этого нам потребуется две кнопки. От группового фазного провода в распределительной коробке, монтируем провод к контакту номер один первой кнопки. От нее — к контакту номер 1 второй кнопки.
- От контактов номер два второй кнопки, монтируем провод к контакту номер два первой кнопки. От этого контакта прокладываем провод к реле. Здесь подключаем его к контакту «Y» как на видео.
Схема импульсного реле
Но для создания цепи на катушке нам еще необходимо подключить ее к нулевому проводу. Поэтому, от группового нулевого провода в распределительной коробке, монтируем провод к контакту «N» реле РИО-1. На этом подключение окончено, и после подачи напряжения схема готова к эксплуатации. Согласитесь, в этом нет ничего сложного.
Технические характеристики фотореле
Уровень максимальной рабочей нагрузки фотореле зависит от того, какие устройства к нему подключены. Необходимо знать, что максимальная нагрузка устройства составляет от 1000 до 2300 Вт, номинальное рабочее напряжение равняется 220 В, а пределы порога срабатывания фотореле равны 2-2000 лк (люксам).
Чтобы приобретенное вами фотореле долго и успешно вам послужило, нужно с самого начала знать, на какие критерии ориентироваться при покупке данного устройства и его вспомогательных элементов. Устройство может проработать на протяжении длительного периода времени, не создавая никаких проблем, а может каждую неделю выходить из строя.

Постараемся разобраться, можно ли в процессе установки и эксплуатации избежать проблем и как это сделать. Хотел бы отметить то что цвет проводов для подключения реле у разных фирм производителей разные, поэтому обязательно прочитайте инструкцию в которой изображена схема подключения фотореле .
Самыми популярными устройствами на современном российском рынке являются фотореле класса эконом от таких производителей, как ИЕК, TDM, EKF и др.
Фотореле ФР-601 и ФР-602 со степенью защиты IP44 предлагает нам компания ИЕК. Благодаря защите IP44 использование данных устройств возможно под открытым небом, ведь IP44 защищает нас от падающих в разных направлениях брызг. Пределы, в которых находится порог срабатывания данных фотореле, могут составлять от 5 до 50 лк. Рабочие температуры варьируются в пределах от -25 °С до +40 °С.

Необходимо знать, что при пороге освещенности в 5 лк наступает темнота, при этом предметы являются еще достаточно различимыми. Поэтому в условиях экономии включение освещения на улице при таком пороге освещенности не всегда себя оправдывает. Глубоким сумеркам соответствует порог 2 лк, когда наступление темноты наступает в течение 10 минут.
Схема подключения фотореле
Фотореле автоматически включает светильник в сеть, когда на улице наступает темнота, и, наоборот, отключает уличное освещение, когда на улице начинает светать. Благодаря этому не только увеличивается эксплуатационный срок самих ламп, но и существенно экономится электроэнергия.
Если говорить о технических характеристиках фотореле. то необходимо отметить, что источник питания составляет 220 В переменного напряжения, а коммутируемая цепь не превышает 10 А. Также нужно сказать о рабочей освещенности, выставление уровня которой производится с помощью регулятора, находящегося снизу реле, и такой уровень может варьироваться в пределах от 5 до 50 Люкс.

Если вы хотите, чтобы фотореле включало светильник при пасмурной погоде или при небольшом затмении, переместите регулятор в сторону «плюса». Переместив же регулятор в сторону «минуса», можно добиться срабатывания реле исключительно при наступлении темноты.
Установка фотореле на стене производится специальным кронштейном, который крепится с помощью винта к самому реле. Кронштейн входит в поставочный комплект, и, устанавливая его, следует убедиться в отсутствии помех, из-за которых естественное дневное освещение не сможет попадать на реле. Перед фотореле также не должны находиться деревья и другие качающиеся предметы.
Как подключить фотореле к освещению
Как на самом изделии, так и на упаковке изображена схема подключения фотореле для уличного освещения. Выводы реле выполнены проводами с разноцветной изоляцией во избежание возможности их неправильного соединения в процессе подключения. Догадаться о предназначении проводов можно, если знать их цветовую маркировку. Всего из фотореле выходит три провода:
- -черный — фаза;
- -зеленый — ноль;
- -красный — фаза коммутирующая (на светильник).
Итак как подключить фотореле к освещению? Перед тем как приступать к подключению фотореле обязательно следует после ознакомления с его инструкцией. Для соединения проводов используется распределительная коробка, которая установлена там же на стене.

Осуществление коммутирования нагрузки производится прерыванием фазного напряжения и его включением. Подключаемый к проводу зеленого цвета рабочий «ноль» необходим для электропитания (рабочее напряжение фотореле составляет 230 В). Данное изделие имеет номинальным током нагрузки показатель в 10 А (2,2 кВт).

Если же коммутируемая нагрузка имеет большую мощность, то управление освещением требует использования очень мощного сумеречного выключателя. Фотореле ФР-602, ток нагрузки которого составляет 20 А, заслуживает особого внимания перед остальными устройствами модельного ряда данного производителя.
Похожие материалы на сайте:
Преимущества профессионального фотореле
Профессиональное фотореле управления освещением позволяет автоматизировать процесс включения и выключения световых приборов. Фотодатчик реагирует на изменение уровня освещенности окружающей среды, так, в светлое время суток свет автоматически выключается, а при наступлении темноты включается. В фотореле реализована функция ночного перерыва. 2 канала управления световыми процессами: основной и дежурный – позволяют выключать некоторые световые приборы в заданный промежуток времени, а остальные приборы в этот временной интервал оставлять включенными. Пользователь также может задавать другие,
не зависящие от времени суток, настройки: обязательного включения и выключения света. Например, вне зависимости от уровня освещенности, максимум в 8.00 часов свет должен выключиться, а в 22.00 включиться. Фотореле имеет встроенный аккумулятор, который позволяет сохранить заданные настройки даже при внезапном отключении электричества. Фотореле предусматривает защиту от бликов и затемнений, создавая задержку на включение/выключение, исключая ложные срабатывания. Фотореле также имеет разрешенные интервалы включения и выключения. Профессиональное фотореле – это оптимальный выбор для наружного освещения жилых, производственных, торговых, общественных зданий.
Схема КМ
 
Рис. 7 Увеличить рис. 7
- Силовые контакты МП
- Катушка, возвратная пружина, дополнительные контакты МП
- Кнопочный пост (кнопки пуск и стоп)
 
Рис. 8 Увеличить рис. 8
 
Рис. 9 Увеличить рис. 9
Схема подключения по факту с привязкой контактных групп к принципиальной схеме КМ
 
Рис. 10 Увеличить рис. 10 Фазное подключение (220 В; ноль — фаза)
Принцип действия КМ и его катушки (на данной схеме рис. 10) аналогичный описанному выше. Одно из конструктивных отличий то, что дополнительный контакт расположен на траверсе в одном ряду с силовыми контактами.
Наглядные электрические схемы подключения электродвигателя с использованием магнитного пускателя (либо малогабаритного контактора)
Проверка реле холодильника на работоспособность
Если холодильная установка не включается либо ее включение происходит нерегулярно, то скорее всего дело в пусковом реле. Причиной его неисправности могут быть:
- Окисление или обгорание контактов.
- Механические повреждения.
- Перегрев позисторного элемента.
- Нарушение крепления реле, приводящее к его неправильному расположению.
- Перегорание спирали.
- Заклинивание сердечника.
Не нужно спешить покупать новое реле холодильника, лучше узнать, как его проверить, и попробовать сделать это.
В индукционном механизме вытаскивается соленоид, проверяются контакты, при окислении, зачищаются наждачной бумагой. Может быть сломан сердечник, тогда его нужно заменить. Протереть спиртом соприкасающиеся поверхности. Проверить целостность всех элементов. Необходимо помнить, что реле данного типа устанавливаются строго в определенном направлении, указываемом стрелкой. После вышеперечисленных действий присоединяем реле к компрессору и включаем холодильник. Если двигатель не заработал, то вероятнее всего поломка компрессора.
Проверка устройств РТП-1 и РТК-Х
Для проверки поставить реле в правильное положение (стрелкой вверх) и прозвонить мультиметром 1 и3 контакты.

Схема устройства РТК-Х
Если контакты прозваниваются, то реле исправно. В данных моделях желателен визуальный осмотр, так как замыкание может произойти через пластину держателя контактов.
Проверка устройств ДХР и LS-08B
ДХР нужно положить планкой с клеммами вверх и проверить мультиметром целостность между 1 и 3 либо 1 и 4.
LS-08B расположить внутренней стороной вверх, прозвонить между 2 и всеми клеммами или между 3 и всеми клеммами. Где контакты не прозваниваются, там ищите неисправность.
























































