ВАХ резистора
Для того, чтобы начертить этот график, нам потребуется пропускать через резистор напряжение и смотреть соответствующее значение силы тока тока. С помощью крутилки я добавляю напряжение и записываю значения силы тока для каждого значения напряжения. Для этого берем блок питания, резистор и начинаем делать замеры:
Вот у нас появилась первая точка на графике. U=0,I=0.

Вторая точка: U=2.6, I=0.01

Третья точка: U=4.4, I=0.02

Четвертая точка: U=6.2, I=0.03

Пятая точка: U=7.9, I=0.04

Шестая точка: U=9.6, I=0.05

Седьмая точка: U=11.3, I=0.06

Восьмая точка: U=13, I=0.07

Девятая точка: U=14.7, I=0.08

Давайте построим график по этим точкам:

Да у нас получилась почти прямая линия! То, что она чуть кривая, связана с погрешностью измерений и погрешностью самого прибора. Следовательно, так как у нас получилась прямая линия, то значит такие элементы, как резисторы называются элементами с линейной ВАХ.
Стабилизаторы на микросхемах
Такие устройства в интегральном варианте имею повышенные характеристики параметров и свойств, которые отличаются от подобных приборов на полупроводниках. Также они обладают повышенной надежностью, небольшими габаритами и весом, а также небольшой стоимостью.
Последовательный стабилизатор
- 1 – источник напряжения;
- 2 – Элемент регулировки;
- 3 – усилитель;
- 4 – источник основного напряжения;
- 5 – определитель напряжения выхода;
- 6 – сопротивление нагрузки.
Элемент регулировки выступает в качестве изменяемого сопротивления, подключенного по последовательной схеме с нагрузкой. При колебании напряжения меняется сопротивление элемента регулировки так, что происходит компенсация таких колебаний. Воздействие на элемент регулировки производится по обратной связи, которая содержит элемент управления, источник основного напряжения и измеритель напряжения. Этот измеритель является потенциометром, с которого приходит часть напряжения выхода.
Обратная связь регулирует напряжение выхода, использующееся для нагрузки, напряжение выхода потенциометра становится равным основному напряжению. Колебания напряжения от основного создает некоторое падение напряжения на регулировке. Вследствие этого, измеряющим элементом в определенных границах можно осуществлять регулировку напряжения выхода. Если стабилизатор планируется изготовить на определенную величину напряжения, то измеряющий элемент создается внутри микросхемы с компенсацией температуры. При наличии большого интервала напряжения выхода, измеряющий элемент выполняется за микросхемой.
Параллельный стабилизатор

- 1 – источник напряжения;
- 2 –элемент регулирующий;
- 3 – усилитель;
- 4 – источник основного напряжения;
- 5 – измерительный элемент;
- 6 – сопротивление нагрузки.
Если сравнить схемы стабилизаторов, то прибор последовательного вида имеет повышенный КПД при неполной загрузке. Прибор параллельного вида расходует неизменную мощность от источника и выдает ее на элемент регулировки и нагрузку. Стабилизаторы параллельные рекомендуется использовать при неизменных нагрузках при полной загруженности. Стабилизатор параллельный не создает опасности при КЗ, последовательный вид при холостом ходе. При неизменной нагрузке оба прибора создают высокий КПД.
ВАХ диода
Как вы знаете, диод пропускает электрический ток только в одном направлении. Это свойство диода мы используем в диодных мостах, а также для проверки диода мультиметром. Давайте построим ВАХ для диода. Берем блок питания, цепляем его к диоду (плюс на анод, минус на катод) и начинаем точно также делать замеры.
Первая точка: U=0,I=0.

Вторая точка: U=0.4, I=0.

Третья точка: U=0.6, I=0.01

Четвертая точка: U=0.7, I=0.03

Пятая точка: U=0.8,I=0.06

Шестая точка: U=0.9, I=0.13

Седьмая точка: U=1, I=0.37

Строим график по полученным значениям:

Ничего себе загибулина :-). Вот это и есть вольт-амперная характеристика диода. На графике мы не видим прямую линию, поэтому такая вольт-амперная характеристика называется НЕлинейной. Для кремниевых диодов она начинается со значения 0,5-0,7 Вольт. Для германиевых диодов ВАХ начинается со значения 0,3-0,4 Вольт.
где: UСТ – напряжение стабилизации при номинальной температуре 25º С, DUСТ – алгебраическая разность между напряжениями стабилизации при заданной и номинальной температурах, DТ – алгебраическая разность между заданной и номинальной температурами.
Сопротивление rДИФ и ТКН могут быть как положительными так и отрицательными.
Стабисторы, как и стабилитроны, предназначены для стабилизации напряжения. Рабочим участком у них является прямая ветвь вольтамперной характеристики (рис. 9.4.1). Это позволяет стабилизировать малые напряжения (0,35…1,9 В). Основные параметры и условные обозначения стабисторов такие же, как у стабилитронов.
Стабилизатор напряжения
Стабилизатор напряжения (тока) – устройство, включаемое между источником и потребителем, автоматически поддерживающее постоянным напряжение (ток) потребителя с заданной степенью точности при изменении дестабилизирующих факторов в заданных пределах. Основными дестабилизирующими факторами являются колебания входного (питающего) напряжения, изменения потребляемой мощности, температуры окружающей среды и др.
Параметрический стабилизатор – стабилизатор, в котором стабилизация напряжения (тока) осуществляется за счет включения нелинейного элемента (стабилитрона), имеющего соответствующую вольтамперную характеристику. В стабилизаторах напряжения нелинейный элемент включают параллельно нагрузке, в стабилизаторах тока – последовательно с нагрузкой.
Простейший диодный стабилизатор параллельного типа (рис. 8.4.2, а) представляет собой делитель напряжения, состоящий из балластного сопротивления RБ и стабилитрона VD, параллельно которому включено сопротивление нагрузки RН.
Схема замещения стабилизатора (рис. 8.4.2, б) отражает зависимость UСТ от тока IСТ (рис. 9.4.1) из-за падения напряжения на сопротивлении rДИФ при неизменном UСТ.ЭКВ.

Рис. 8.4.2 Параметрический стабилизатор (а) и его схема замещения (б)
При изменении входного напряжения UВХ± DU изменяется общий ток IБ (рис.9.4.3).
Однако это не приводит к существенному изменению выходного напряжения UН, так как происходит изменение тока через стабилитрон IСТ, причем DIСТ » DIБ и IН изменяется незначительно, а значит, и выходное напряжение UН = IНRН оказывается стабилизированным. Аналогично, при постоянном напряжении питания UВХ любое изменение тока нагрузки IН ± DI вызывает такое же по значению, но обратное по знаку изменение тока стабилитронаIСТ (при условии, что rДИФ= 0). Ток IБ остается неизменным и, следовательно, UН= UВХ — IБRБ не изменяется. |
Рис. 8.4.3 Область стабилизации |
Основным показателем, характеризующим работу стабилизатора, является коэффициент стабилизации напряжения КСТ, показывающий, во сколько раз относительное изменение напряжения на выходе стабилизатора DUН/UН меньше относительного изменения напряжения на его входе DUВХ /UВХ:
(8.4.4.1)
Как следует из формулы, коэффициент стабилизации повышается с увеличением балластного сопротивления RБ. Увеличение RБ в свою очередь, вызывает необходимость увеличения входного напряжения для сохранения тока через стабилитрон в определенных пределах. Практически для достижения максимального КСТ достаточно взять
Компенсационные стабилизаторы
В компенсационных стабилизаторах производится сравнение эталонного (опорного) потенциала с выходным. Разница через контур отрицательной обратной связи поступает на базу ключевого транзистора, управляя величиной его открытия.
Точность стабилизации зависит от точности формирования опорного напряжения. Так как устройство сравнения потребляет малый ток, то опорный потенциал можно сформировать при помощи параметрического стабилизатора на стабилитроне и резисторе.
Компенсационная схема
Еще больше повысить эксплуатационные характеристики можно, используя источник тока вместо токоограничительного резистора. В качестве такого источника наиболее удобно применять полевой транзистор. Компенсационные устройства обладают хорошими характеристиками, поэтому большинство производителей элементной базы выпускает готовые модули, позволяющие создавать конструкции с минимумом элементов.
Разновидности стабилизаторов для холодильника
До покупки стабилизатора нужно максимально хорошо разобраться с основными его видами. Каждый из них имеет свои особенности, достоинства и недостатки. При производстве стабилизаторов используются безопасные материалы и комплектующие. Каждое устройство оснащается термодатчиком. В случае, если устройство зафиксировало скачок напряжения, то оно подает сигнал электронике. Основной агрегат отключается. Благодаря этому снижается вероятность замыкания и, как следствие, возгорания.
У каждого вида стабилизатора есть свои особенности. Коснемся каждого из них более подробно:
- Стабилизаторы электромеханического типа.
Контроль за напряжением осуществляет электронная плата. Она управляет специальным двигателем, который регулирует уровень напряжения, подаваемый на устройство. Главный плюс таких стабилизаторов заключается в высокой точности.
- Стабилизаторы релейного типа.
Представляют собой более сложный вид устройства. Главным действующим комплектующим в таких стабилизаторах является силовое реле. Оно обладает преимуществом, которое заключается в высокой скорости реакции на колебания, происходящие в электрической сети. Среди минусов отмечаются подгорание контактов, а также достаточно сильный шум в процессе работы.
- Стабилизаторы системного типа.
Они работают благодаря силовым ключам, и в них отсутствуют реле. Из-за этого они работают бесшумно, очень быстро и оперативно реагируют на перепады напряжения в электрической сети. Среди минусов стоит отметить достаточно высокую стоимость стабилизаторов данного типа.
На основе перечисленных характеристик выбрать устройство, которое обеспечит долгую и стабильную работу холодильника, будет гораздо легче.
Стабилизаторы на транзисторах

На 1-м рисунке схема на транзисторе 2SC1061.
На выходе прибора получают 12 вольт, на напряжение выхода зависит прямо от напряжения стабилитрона. Наибольший допустимый ток 1 ампер.
При применении транзистора 2N 3055 наибольший допускаемый ток выхода можно повысить до 2 ампер. На 2-м рисунке схема стабилизатора на транзисторе 2N 3055, напряжение выхода, как и на рисунке 1 зависит от напряжения стабилитрона.
- 6 В — напряжение выхода, R1=330, VD=6,6 вольт
- 7,5 В — напряжение выхода, R1=270, VD = 8,2 вольт
- 9 В — напряжение выхода, R1=180, Vd=10
На 3-м рисунке – адаптер для автомобиля – аккумуляторное напряжение в автомобиле равно 12 В. Для создания напряжения меньшего значения применяют такую схему.
Схема включения стабилизаторов напряжения
Watch this video on YouTube
Параметрический стабилизатор на транзисторе
Работа параметрического стабилизатора на транзисторах почти ничем не отличается от аналогичного устройства на стабилитроне. В каждой схеме напряжение на выходах остается стабильным, поскольку их вольтамперные характеристики затрагивают участки с падением напряжения, слабо зависящим от тока. То есть, как и в других параметрических стабилизаторах, стабильные показатели тока и напряжения достигаются за счет внутренних свойств компонентов.

Падение напряжения на нагрузке будет таким же, как и разность падения напряжения стабилитрона и р-п перехода транзистора. Падение напряжения в обоих случаях слабо зависит от тока, отсюда можно сделать вывод, что выходное напряжение также является постоянным.
Нормальная работа стабилизатора характеризуется наличием напряжения в диапазоне от Uст.max до Uст.min. Для этого необходимо, чтобы и ток, проходящий через стабилитрон, находился в пределах от Iст.max до Iст.min. Таким образом, течение максимального тока через стабилитрон будет осуществляться в условиях минимального тока базы транзистора и максимального входного напряжения. Поэтому транзисторный стабилизатор имеет существенные преимущества над обычным устройством, поскольку значение выходного тока может изменяться в широком диапазоне.

Схема стабилизатора напряжения

Что такое стабилизаторы сетевого напряжения

Стабилизатор напряжения для загородного дома

Схема подключения стабилизатора напряжения
Схема подключения стабилизатора напряжения в частном доме

Для чего нужен стабилизатор напряжения
Схема параметрического стабилизатора
Трехфазный стабилизатор напряжения
Представленный ниже базовый вариант можно модернизировать. На втором рисунке показано последовательное расположение стабилитронов. Так можно составлять несколько приборов для получения необходимого значения напряжения Uст. Встречное соединение применяют для стабилизации переменного напряжения, когда действие функциональных компонентов ограничено соответствующими периодами волнового колебательного процесса.

Схемы
К сведению. Этот пример создан с применением классических принципов деления напряжения элементами Rогр и VD. Если правильно рассчитать рабочий режим, изменения на выходе источника питания будут сглажены.
Как подобрать модель стабилизатора?
Для определения подходящей по мощности модели необходимо сверить мощностной ряд предлагаемых производителем стабилизаторов с энергопотреблением нагрузки – ближайшее в большую сторону значение в мощностном ряду и будет необходимой мощностью стабилизатора.
Обратите внимание!
Выбор стабилизатора со значением мощности, ближайшим к энергопотреблению нагрузки в меньшую сторону либо снизит заложенный ранее запас по мощности, либо, в худшем случае, приведёт к приобретению стабилизатора с несоответствующими нагрузке выходными параметрами.
Обратите внимание!
Для трехфазного стабилизатора нагрузка на каждую фазу должна составлять не более 1/3 от номинальной. Например, трехфазный стабилизатор с номиналом 6000 ВА запитает трехфазную нагрузку в 4200 ВА (мощность потребляемая от одной фазы составит 1400 ВА), но подключение к отдельной фазе этого стабилизатора нагрузки в 2500 ВА вызовет перегрузку, так как максимально допустимое значение по одной фазе составляет: 6000/3=2000 ВА.
Расчет мощности стабилизатора напряжения
Сделаем расчет мощности стабилизатора напряжения на примере.
Пример: если на дрели написано «700 Вт» и » cos ф = 0,7″, это означает, что на самом деле потребляемая инструментом полная мощность будет равна 700/0,7=1000 ВА. Если cos ф не указан, то в среднем активную мощность можно разделить на 0,7.
Высокие пусковые токи. Многие приборы в момент пуска могут потреблять энергии в несколько раз больше, чем их номинальная мощность. К таким приборам относятся все устройства, содержащие двигатель.
Например, глубинный насос, холодильник и т.д.. Указанную в паспорте потребляемую мощность необходимо умножить на 3-5 раз, иначе Вы не сможете включить эти устройства через стабилизатор, потому что будет срабатывать защита от превышения мощности.
После того как Вы получили суммарную мощность всех приборов, необходимо посчитать какие именно приборы будут включатся одновременно и у каких приборов есть пусковые токи. Только в этом случае Вы правильно рассчитаете правильную мощность стабилизатора напряжения необходимого для питания Вашей бытовой техники.
Рекомендуется выбирать модель стабилизатора с 20% запасом по мощности. Во-первых, Вы обеспечите «щадящий» режим работы стабилизатора, тем самым, увеличив его срок службы, во-вторых, создадите себе резерв мощности для дополнительного подключения нового оборудования.

Стабилизаторы на микросхемах
Такие устройства в интегральном варианте имею повышенные характеристики параметров и свойств, которые отличаются от подобных приборов на полупроводниках. Также они обладают повышенной надежностью, небольшими габаритами и весом, а также небольшой стоимостью.
Последовательный стабилизатор
- 1 – источник напряжения;
- 2 – Элемент регулировки;
- 3 – усилитель;
- 4 – источник основного напряжения;
- 5 – определитель напряжения выхода;
- 6 – сопротивление нагрузки.
Элемент регулировки выступает в качестве изменяемого сопротивления, подключенного по последовательной схеме с нагрузкой. При колебании напряжения меняется сопротивление элемента регулировки так, что происходит компенсация таких колебаний. Воздействие на элемент регулировки производится по обратной связи, которая содержит элемент управления, источник основного напряжения и измеритель напряжения. Этот измеритель является потенциометром, с которого приходит часть напряжения выхода.
Обратная связь регулирует напряжение выхода, использующееся для нагрузки, напряжение выхода потенциометра становится равным основному напряжению. Колебания напряжения от основного создает некоторое падение напряжения на регулировке. Вследствие этого, измеряющим элементом в определенных границах можно осуществлять регулировку напряжения выхода. Если стабилизатор планируется изготовить на определенную величину напряжения, то измеряющий элемент создается внутри микросхемы с компенсацией температуры. При наличии большого интервала напряжения выхода, измеряющий элемент выполняется за микросхемой.
Параллельный стабилизатор

- 1 – источник напряжения;
- 2 –элемент регулирующий;
- 3 – усилитель;
- 4 – источник основного напряжения;
- 5 – измерительный элемент;
- 6 – сопротивление нагрузки.
Если сравнить схемы стабилизаторов, то прибор последовательного вида имеет повышенный КПД при неполной загрузке. Прибор параллельного вида расходует неизменную мощность от источника и выдает ее на элемент регулировки и нагрузку. Стабилизаторы параллельные рекомендуется использовать при неизменных нагрузках при полной загруженности. Стабилизатор параллельный не создает опасности при КЗ, последовательный вид при холостом ходе. При неизменной нагрузке оба прибора создают высокий КПД.
Стабилизатор напряжения с применением транзистора
Если нужно обеспечить более-менее значительный ток нагрузки и снизить его влияние на стабильность нужно усилить выходной ток стабилизатора при помощи транзистора, включенного по схеме эмиттерного повторителя (рис.2).
Рис. 2. Схема параметрического стабилизатора напряжения на одном транзисторе.
Максимальный ток нагрузки данного стабилизатора определяется по формуле:
Ін = (Іст — Іст.мин)*h21э.
где Іст. — средний ток стабилизации используемого стабилитрона, h21э — коэффициент передачи тока базы транзистора VT1.
Например, если использовать стабилитрон КС212Ж (средний ток стабилизации = (0,013-0,0001 )/2 = 0,00645А), транзистор КТ815А с h21 э — 40) мы сможем получить от стабилизатора по схеме на рис.2 ток не более: (0,006645-0,0001)40 = 0,254 А.
К тому же, при расчетах выходного напряжения нужно учитывать, что оно будет на 0,65V ниже напряжения стабилизации стабилитрона, потому что на кремниевом транзисторе падает около 0,6-0,7V (примерно берут 0,65V).
Попробуем рассчитать стабилизатор по схеме на рисунке 2.
Возьмем такие исходные данные:
- Входное напряжение Uвх = 15V,
- выходное напряжение Uвых = 12V,
- максимальный ток через нагрузку Ін = 0,5А.
Возникает вопрос, что выбрать — стабилитрон с большим средним током или транзистор с большим h21э?
Если у нас есть транзистор КТ815А с h21э = 40, то, следуя формуле Ін = (Іст -Іст.мин)h21э, нам потребуется стабилитрон с разницей среднего тока и минимального 0,0125А. По напряжению он должен быть на 0,65V больше выходного напряжения, то есть 12,65V. Попробуем подобрать по справочнику.
Вот, например, стабилитрон КС512А, напряжение стабилизации у него 12V, минимальный ток 1 мА, максимальный ток 67 мА. То есть средний ток 0,033А. В общем подходит, но выходное напряжение будет не 12V, а 11,35V.
Нам же нужно 12V. Остается либо искать стабилитрон на 12,65V, либо компенсировать недостаток напряжения кремниевым диодом, включив его последовательно стабилитрону как показано на рисунке 3.
Рис.3. Принципиальная схема параметрического стабилизатора напряжения, дополненного диодом.
Теперь вычисляем сопротивление R1:
R = (15 -12) / 0,0125А = 160 Ом.
Несколько слов о выборе транзистора по мощности и максимальному току коллекто-ра. Максимальный ток коллектора Ік.макс. должен быть не менее максимального тока нагрузки. То есть в нашем случае, не менее 0,5А.
А мощность должна не превышать максимально допустимую. Рассчитать мощность, которая будет рассеиваться на транзисторе можно по следующей формуле:
Р=(Uвх — Uвых) * Івых.
В нашем случае, Р= (15-12)*0,5=1,5W.
Таким образом, Ік.макс. транзистора должен быть не менее 0,5А, а Рмакс. не менее 1,5W. Выбранный транзистор КТ815А подходит с большим запасом (Ік.макс.=1,5А, Рмакс.=10W).
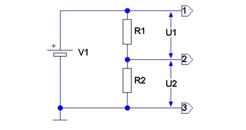
Расчет делителя напряжения на резисторах
Такие схемы используют для уменьшения выходного напряжения до нужного значения. Деление выполняют в пропорциях, которые предусмотрены конструкторским проектом. Необходимо учитывать реальное влияние нагрузки. Уточняют мощность потребления, чтобы подобрать подходящий резистор нижнего плеча.
В простейшей схеме применяют два резистора. При необходимости количество компонентов увеличивают для обеспечения ступенчатой регулировки. Чтобы рассчитать делитель напряжения, калькулятор онлайн использовать не обязательно. Приведенная ниже подробная инструкция поможет получить точный результат собственными силами за несколько минут.
Для примера взяты определенные значения:
- Входного постоянного напряжения (Uвх) – 20 Вольт;
- Сопротивления резисторов R1 и R2 – 20 и 50 кОм, соответственно.

Самостоятельный расчет резистивного делителя онлайн
I=Uвх/ (R1 R2)
https://www.youtube.com/watch?v=upload
20/ (20 000 50 000) = 0,000286 А
На отдельных элементах падения напряжения составят:
- UR1 = 0,000286 * 20 000 = 5,72 V;
- UR2 = 0,000286 * 50 000 = 14,3 V.
Соответствующие программы предлагают посетителям «Паяльник» и другие специализированные сайты бесплатно и без регистрации. В стандартной форме заполняют «окошки» с напряжением на входе и выходе. После подтверждения автоматически выполняется расчет с отображением значений электрических сопротивлений резисторов и рассеиваемых мощностей.
Как понятно из примера, основные формулы не отличаются повышенной сложностью. Однако автоматизированный расчет делителя напряжения на резисторах онлайн (online) позволяет выполнять многократные теоретические эксперименты с минимальными затратами времени. Такой инструмент пригодится для точного определения основных параметров делителя.
| Входное напряжение Uвх, V | Эл. сопротивление, Ом | Рассеиваемая мощность, Вт | Напряжение на выходе Uвых, V | ||
|---|---|---|---|---|---|
| R1 | R2 | R1 | R2 | ||
| 12 | 1000 | 2000 | 0,016 | 0,032 | 8 |
| 12 | 50000 | 4545 | 0,00242 | 0,00022 | 1 |
| 12 | 50000 | 550000 | 0,00002 | 0,00022 | 11,5 |
| 12 | 100 | 200 | 0,16 | 0,32 | 8 |
Приведенные цифры демонстрируют, что для существенного уменьшения Uвых сопротивление R1 должно быть значительно больше R2. Обратные пропорции применяют для примерного равенства напряжений на входе и выходе.
P=I2*R.
Параметры стабилитрона
Его главные параметры можно увидеть по характеристике напряжения и тока.

- Напряжение стабилизации является напряжением на стабилитроне при прохождении тока стабилизации. Сегодня производятся стабилитроны с таким параметром, равным 0,7-200 вольт.
- Наибольший допустимый ток стабилизации. Он ограничен величиной наибольшей допустимой мощности рассеивания, которая зависит от температуры внешней среды.
- Наименьший ток стабилизации, рассчитывается наименьшей величиной тока, протекающего через стабилитрон, при этом сохраняется действие стабилизатора.
- Дифференциальное сопротивление – это величина, равная отношению приращения напряжения к малому приращению тока.
Стабилитрон, подключенный в схеме как простой диод в прямом направлении, характеризуется величинами постоянного напряжения и наибольшим допустимым прямым током.
Литература
- Вересов Г. П. Электропитание бытовой радиоэлектронной аппаратуры. — М.: Радио и связь, 1983. — 128 с.
- Китаев В. В. Электропитание устройств связи. — М.: Связь, 1975. — 328 с. — 24 000 экз.
- Костиков В. Г., Парфенов Е. М., Шахнов В. А. Источники электропитания электронных средств. Схемотехника и конструирование: Учебник для ВУЗов. — 2. — М.: Горячая линия — Телеком, 2001. — 344 с. — 3000 экз. — ISBN 5-93517-052-3.
- Штильман В. И. Микроэлектронные стабилизаторы напряжения. — Киев: Техніка, 1976.
- Лепаев Д. А. Электрические приборы бытового назначения. — М.: Легпромбытиздат, 1991. — 272 с. — 20 000 экз.
Расчёт параметрического стабилизатора
Для вычислений рабочих параметров применяют следующие формулы:
- с учетом деления напряжения разницу потенциалов на отдельных компонентах определяют следующим образом: Uвх = Uн + I*Rогр = Uн + (Iст + Iн)*Rогр;
- для поддержания стабильного напряжения необходимо поддерживать допустимую силу тока в соответствии с ограничениями по ВАХ (Imin, Imax);
- с учетом отмеченных принципов определяют номинал ограничительного сопротивления: Rогр = (Uвх min – Uст min)/ (In max + Iст min);
- функциональный диапазон схемы параметрического стабилизатора уточняют по допустимому диапазону изменения входного напряжения: ΔUвх = Uвх max – Uвх min = Uст max + ((Iст max + In min) * Rогр – (Ucт min + (In max + I cт min) * Rогр);
- для упрощения можно применить математическое преобразование формулы: ΔUвх = (Uст max – Uст min) + (Iст max – I ст min) * Rогр – (In max – In min) * Rогр;
- с учетом сделанного разделения: ΔUвх = ΔUст +ΔIст * R огр + ΔIn * Rогр;
- если ток в нагрузке не изменяется: ΔUвх = ΔIст * R огр;
- энергетическую эффективность созданного устройства рассчитать можно с учетом потерь: КПД = (Uст*In)/(Uвх * Iвх) = (Uст/Uвх)/(1+Iст/In).
К сведению. Последняя формула объясняет увеличение энергетических затрат при повышении разницы между напряжением на входе и выходе. Аналогичное условие соблюдается при прохождении большего тока через полупроводниковый прибор.
Исходные данные определяют по параметрам источника питания (нагрузки). В соответствии с результатами вычислений подбирают подходящий ограничительный резистор и стабилитрон. Располагать компоненты нужно в соответствии с показанной на рисунке схемой.
Основные параметры
При изучении функционирования параметрического стабилизатора напряжения особое значение придаётся техническим характеристикам самого регулирующего прибора. К ним следует отнести:
- Напряжение стабилизации, определяемое как падение потенциала на нём при протекании тока средней величины;
- Максимальное и минимальное значения тока, пропускаемого через обратно смещенный переход;
- Допустимая рассеиваемая мощность на приборе Pmax.;
- Проводимость перехода в динамическом режиме (или дифференциальное сопротивление стабилитрона).
Последний параметр определяется как отношение приращения напряжения ΔUCT к вызвавшему его изменению стабилизирующего тока ΔICT.
Относительно первых двух параметров следует заметить, что для разных образцов полупроводниковых диодов они могут сильно различаться по своей величине (в зависимости от мощности прибора). Напряжение стабилизации для большинства современных стабилитронов варьируется в диапазоне от 0,7 до 200 Вольт.
Допустимая мощность рассеяния определяется уже перечисленными ранее параметрами и также сильно зависит от типа элемента. Это же можно сказать и о дифференциальном сопротивлении, в определённой мере влияющем на эффективность процесса стабилизации.
LED Calc
LED Calc — это удобная программа для расчета резистора для светодиодов. В программе необходимо указать напряжение источника питания, напряжение и ток светодиода, а также указать тип соединения (параллельное / последовательное) и количество светодиодов. После нажатия на кнопку Рассчитать программа выведет точное значение сопротивления резистора, стандартное значение (из ряда E24), а также мощность резистора и общую мощность потребляемую схемой. Ниже представлен интерфейс программы. Следует помнить, что данный способ подключения подходит для маломощных (10-50 мА) светодиодов. В более мощных случаях становится заметным низкий КПД и ухудшаются стабилизационные возможности.
Скачать LED Calc


![Калькулятор tl431 — стабилитрон [таблицы .ods, .xls] | random stuff](https://zalpstroy.ru/wp-content/uploads/b/a/3/ba39d71d2e20f3b7095df8410c6d8882.jpg)
















![Калькулятор tl431 — стабилитрон [таблицы .ods, .xls] | random stuff](https://zalpstroy.ru/wp-content/uploads/8/8/c/88c41fc71879202769aa7beee2c5f237.jpeg)





































